下图过程域的阶段式分组中成熟度等级A.B.C.D分别代表了()。①可管理级②已定级③量化管理级④优化 - JRS直播

软题库 培训课程
当前位置:JRS直播 >> 在线考试中心 >> 信息系统项目管理师题库 >> 试题查看
试卷名称 高级模拟试卷1
试卷年份2022年上半年
试题题型【单选题】
试题内容

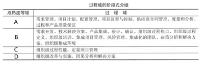
下图过程域的阶段式分组中成熟度等级A.B.C.D分别代表了( )。①可管理级②已定级③量化管理级④优化管理级

A.②①④③
B.②④①③
C.①③②④
D.①②③④

查看答案

相关试题