2020下半年宁波软考报名时间:8月12日9:00至9月3日16:00_考试资讯-JRS直播

软题库 学习课程
当前位置:JRS直播 >> 考试资讯 >> 文章内容
2020下半年宁波软考报名时间:8月12日9:00至9月3日16:00

宁波2020年下半年软考信息系统项目管理师、系统集成项目管理工程师、系统规划与管理师、信息安全工程师等考试报名简章已发布,宁波2020年下半年软考报名时间为:2020年8月1日9点-9月9日17点

点击进入:宁波2020年下半年软考报名入口

点击查看:宁波2020年下半年软考报名简章详细说明

2020年下半年宁波软考报名说明:

根据浙江省软件考试实施中心文件《关于2020年计算机技术与软件专业技术资格(水平)考试安排有关事项的通知》(浙软考发[2020] 1号)精神,2020年计算机技术与软件专业技术资格(水平)考试(以下简称计算机资格考试)上半年和下半年考试合并于11月7日、8日举行,现就我市参加2020年计算机资格考试的有关事项通知如下:

一、考试时间、级别及科目

2020年全国计算机资格考试于11月7日、8日举行,开考级别与专业资格名称、考试时间和考试科目详见考试日程表(附件1)。

二、报考对象及条件

凡遵守中华人民共和国宪法和法律法规,恪守职业道德,具有一定计算机技术应用能力的人员,均可根据本人实际情况,报名参加相应级别的专业类别考试。

三、考试报名相关事宜

有关考试报名办法、时间、要求等相关事宜详见附件2。

四、合格证书

考生一次性通过规定科目考试,可获国家专业技术人员职业资格(计算机技术与软件专业技术资格)相应级别证书。根据省人力社保厅《关于加快推进专业技术人员资格信息化工作的意见》(浙人社发[2017] 117号), 在合格文件公布后,考试合格人员可登录浙江政务服务网“高级职称评审与专技考试”栏目,自主下载打印专业技术人员资格考试电子合格证明,该证明在省内与纸质证书具有同等效用。在人社部门下发资格证书后,考试合格人员可在网上选择纸质证书邮寄服务(邮费到付).

五、聘任办法

考试合格获得计算机技术与软件专业技术资格相应级别证书的人员,表明已取得相应级别专业技术任职资格并具备从事相应专业岗位工作的水平及能力,用人单位可根据《工程技术人员职务试行条例》有关规定和工作需要,从获得计算机技术与软件专业技术资格证书的人员中择优聘任相应专业技术职务。具体聘任办法按浙江省人力资源和社会保障厅、浙江省经济和信息化厅《关于印发<关于推进工程领城职称社会化评价改革的意见>的通知》(浙人社发[2018] 128 号)规定执行。

六、有关要求

计算机资格考试社会影响大、涉及面广、政策性强,考试实施机构要高度重视,加强与有关部门之间的协调配台,认真做好各个环节的考务工作,严格执行人力资源和社会保障部第31号部长令,严肃考风考纪,确保考试工作安全顺利进行。

附件: 1. 2020年全国计算机资格考试日程表

2.2020年宁波市计算机资格考试报名相关事宜

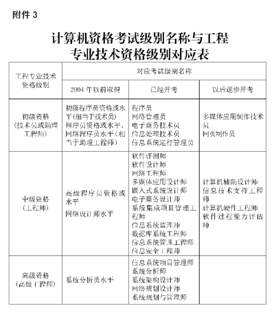
3.计算机资格考试级别名称与工程专业技术资格级别对应表

附件2

2020年宁波市计算机资格考试报名相关事宜

一、报名办法、时间及要求。2020年宁波市计算机资格考试采用“全国计算机技术与软件专业技术资格(水平)考试网上报名平台”实行网上报名、网上交费的报名办法。报考人员于2020年8月12日9:00至9月3日16:00登录宁波软考网( www. nbrkb.net )“网上报名”或中国计算机技术职业资格网( www. ruankao. org.cn)“报名入口”栏目,机构名称选择“宁波”,按报名系统流程的要求,选择本人单位所在地区或在读学校(非考试地点),如实、完整输入本人的真实信息和.上传电子证件照片,待审核通过后报考人员务必于9月4日16: 00前进行网上交费。已通过网上报名但未在规定时间内网上交费的视作自动放弃考试报名。

二、考试形式。基础知识(除信息处理技术员外)。综合知识科目均为客观题,用2b铅笔在答题卡上填涂作答;应用技术(除信息处理技术员外).案例分析、论文科目均为主观题,用黑色签字笔在规定的答题纸上书写作答;信息处理技术员基础知识和应用技术两个科目均在计算机上进行。

三、收费标准。按浙价费[2010] 258号文件规定,报考高级的每人210元,报考中级的每人140元,报考初级(信息处理技术员除外)的每人140元,报考信息处理技术员(初级)的每人170元。考生如需要缴款票据,请于9月1日至11日到宁波软考办财务室(8b10室,电话89183430)凭报名表领取发票,逾期视为自动放弃。

四、打印准考证和参加考试。交费成功的报考人员于11月2日至6日登录宁波软考网(www. nbrkb. net)“准考证打印”或中国计算机技术职业资格网( www.ruankao. org.cn)“报名入口”栏目,下载并打印准考证。按准考证规定的时间、地点和要求参加考试。

五、教材信息。有关考试大纲、教程和辅导用书信息,可在浙江软考网(www. zjrjks.org)“教材订购”栏目查询。

六、成绩查询。工业和信息化部教育与考试中心确认考试成绩后,可通过宁波软考网(www. nbrkb. net)“成绩查询”或中国计算机技术职业资格网(www.ruankao.org. cn)“成绩查询”栏目查询。

七、联系方式。宁波市计算机软件考试办公室,地址:宁波市鄞州区宁东路901号报业传媒大厦a座北楼8楼8b15室;邮编: 315040;电话: 0574-89183463;网址: www. nbrkb. net; b-mail: rkboinbit. gov. cn。




JRS直播订阅号

JRS直播视频号

JRS直播抖音号

温馨提示:因考试政策、内容不断变化与调整,JRS直播网站提供的以上信息仅供参考,如有异议,请以权威部门公布的内容为准!

JRS直播致力于为广大信管从业人员、爱好者、大学生提供专业、高质量的课程和服务,解决其考试证书、技能提升和就业的需求。

JRS直播软考课程由JRS直播依托14年专业软考教研倾力打造,教材和资料参编作者和资深讲师坐镇,通过深研历年考试出题规律与考试大纲,深挖核心知识与高频考点,为学员考试保驾护航。面授、直播&录播,多种班型灵活学习,满足不同学员考证需求,降低课程学习难度,使学习效果事半功倍。

相关内容

发表评论  查看完整评论  

推荐文章

精选

课程

提问

评论

收藏