软题库 学习课程
当前位置:JRS直播 >> 系统规划与管理师 >> 案例分析 >> 文章内容
系统规划与管理师案例分析考点:IT服务规划设计(1)

IT服务规划设计处于整个IT服务生命周期中的前端,可以帮助IT服务供方了解客户的需求,并对其进行全面的需求分析,然后通过对服务要素(包括人员、资源、技术和过程)、服务模式和服务方案的具体设计,最终形成服务级别协议(SLA),包括服务的内容、连续性、可用性、服务能力和服务费用等。

在系统规划与管理师案例分析中,规划设计是一个比较重要的知识点,下面总结IT服务规划设计案例分析重要考点。

【问题】

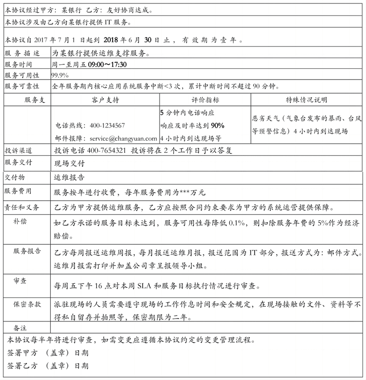
11、设计出项目的服务目录。

12、设计出项目的服务级别协议。

13、服务需求识别的目的。

14、服务需求识别的活动。

15、服务需求识别的关键成功因素。

16、服务模式的分类。

17、服务模式设计的活动。

18、服务模式设计的关键成功因素。

19、服务级别设定的目标。

20、服务级别设定的活动。

连载中,请关注JRS直播

【JRS直播参考答案】

11、设计出项目的服务目录。(参考示例如下)

12、设计出项目的服务级别协议。(参考示例如下)

13、服务需求识别的目的。

(1)了解客户的基本需求,分析潜在客户的不同需求;

(2)了解客户对系统可用性和连续性的需求;

(3)进行合理的IT服务资源配置;

(4)为预算IT服务成本、设计定价和收费模式奠定基础。

14、服务需求识别的活动。

(1)IT服务可用性需求识别,包括:

①IT服务不可用对业务的影响。

②IT服务不可用(或质量下降)时造成的成本损失。

(2)业务连续性需求识别

通过风险评估找出那些潜在的威胁,然后引入风险降低的措施或恢复等手段达成这个目的。

(3)IT服务能力需求识别

对客户的业务需求、客户现状和信息系统有清晰的了解。

(4)信息安全需求识别

信息安全需求主要包括三个方面:

①机密性(或保密性):信息仅可以被授权的人访问和使用;

②完整性:保护信息防止未授权的修改。[cnitpm]

③可用性:在协议规定的时间内,信息都应该是可获取且可用的。

(5)价格需求识别

IT服务成本主要包括如下几部分:设备成本、系统与应用、软件成本、人力成本、第三方支持成本、管理成本和其他成本等。

(6)IT服务报告需求识别

IT服务报告需求识别要素包括:

①需要对客户的具体业务需求和局部情况进行分析和考虑;

②明确服务报告产生的前提条件和服务报告内容的要素。

15、服务需求识别的关键成功因素。

(1)明确服务范围、服务内容和服务目标;

(2)识别客户对于可用性、连续性、信息安全、服务能力、价格和服务报告方面的需求;

(3)与需方进行充分的沟通,全面了解明示的和隐含的服务需求。

16、服务模式的分类。

①远程支持

进行IT服务请求的处理和系统故障的排除,包括呼叫中心、远程帮助台等技术支持。

②现场服务(上门技术支持)

提供上门的技术支持,包括到客户现场进行巡检工作。

③现场服务(常驻现场)

指派专人常驻客户现场,和客户IT人员一起工作,随时响应客户服务请求,处理系统故障。

④集中监控

通过特定的监控平台,对客户信息系统进行实时监控。

17、服务模式设计的活动

(1)对客户服务模式进行设计,主要包括IT服务的可用性、连续性设计;

(2)可用性设计是IT服务模式设计的重要内容之一;

(3)连续性设计,一般会考虑到风险控制和灾难应对措施;

(4)针对设计的IT服务模式与客户进行讨论、改进;

(5)针对不同的IT服务模式进行匹配。

18、服务模式设计的关键成功因素

(1)选择的IT服务模式与客户需求一致;

(2)跟踪客户需求的变化,及时调整IT服务模式;

(3)IT服务供方具备同时提供多种IT服务模式的能力;

(4)IT服务供方人员配置和资源配置与IT服务模式匹配。

19、服务级别设定的目的

(1)维持和改进IT服务的质量;

(2)消除或改进不符合级别要求的IT服务;

(3)提高客户满意度,以改善与客户的关系;

(4)督促IT服务供方。[JRS直播]

20、服务级别设定的活动。

(1)了解服务内容

(2)确定服务范围、服务对象和服务内容

(3)定义服务级别目标

(4)明确双方职责

(5)识别风险

(6)对服务级别设定的评审和修改

(7)服务级别谈判和沟通

JRS直播订阅号

JRS直播视频号

JRS直播抖音号

温馨提示:因考试政策、内容不断变化与调整,JRS直播网站提供的以上信息仅供参考,如有异议,请以权威部门公布的内容为准!

JRS直播致力于为广大信管从业人员、爱好者、大学生提供专业、高质量的课程和服务,解决其考试证书、技能提升和就业的需求。

JRS直播软考课程由JRS直播依托10年专业软考教研倾力打造,教材和资料参编作者和资深讲师坐镇,通过深研历年考试出题规律与考试大纲,深挖核心知识与高频考点,为学员考试保驾护航。面授、直播&录播,多种班型灵活学习,满足不同学员考证需求,降低课程学习难度,使学习效果事半功倍。

相关内容

发表评论  查看完整评论  

推荐文章

精选

课程

提问

评论

收藏