系统集成项目管理工程师第3版教程考点默写本答案-第14章收尾过程组_综合知识-JRS直播

软题库 学习课程
当前位置:JRS直播 >> 系统集成项目管理工程师 >> 综合知识 >> 文章内容
系统集成项目管理工程师第3版教程考点默写本答案-第14章收尾过程组

以下是由JRS直播整理的系统集成项目管理工程师第3版教程考点默写本《第14章-收尾过程组》的参考答案,供广大考生进行查看:

【完整精华版默写本】咨询领取:https://m.fzyzx.cn/kefu.aspx?ftype=1&lfbs=livechat

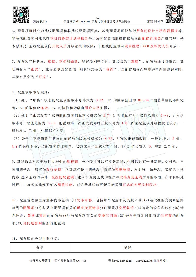
【默写本答案PDF下载地址】:https://m.fzyzx.cn/datum/Forum-20-2-1.html(下载步骤:点击链接进入页面→点击核心考点→下载“[JRS直播]系统集成项目管理工程师第三版教程考点默写本 - 答案”)

JRS直播订阅号

JRS直播视频号

JRS直播抖音号

温馨提示:因考试政策、内容不断变化与调整,JRS直播网站提供的以上信息仅供参考,如有异议,请以权威部门公布的内容为准!

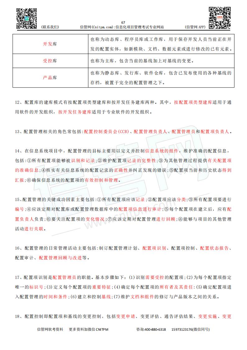
JRS直播致力于为广大信管从业人员、爱好者、大学生提供专业、高质量的课程和服务,解决其考试证书、技能提升和就业的需求。

JRS直播软考课程由JRS直播依托10年专业软考教研倾力打造,教材和资料参编作者和资深讲师坐镇,通过深研历年考试出题规律与考试大纲,深挖核心知识与高频考点,为学员考试保驾护航。面授、直播&录播,多种班型灵活学习,满足不同学员考证需求,降低课程学习难度,使学习效果事半功倍。

相关内容

发表评论  查看完整评论  

推荐文章

精选

课程

提问

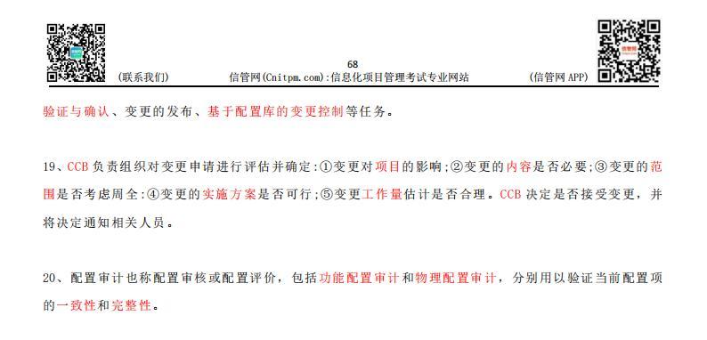
评论

收藏