由于受到疫情影响,2022年PMP®项目管理资格考试“一拖再拖”,目前也还未暂定具体考试时间,但不少考生每天也在努力备考,以便充足准备迎接考试,而在去年中国国际人才交流基金会发布声明,强调了PMP®考试大纲改版相关事宜,原计划去年中国大陆PMP®考试第二次,即去年9月份的考试将采用新的考试大纲。但受到疫情影响,PMP®的考试从去年6月结束后,去年9月、12月以及今年的3月考试都被迫延期,这导致新版考纲目前还未应用于考试,而下一次考试很有可能将会使用新版考纲。
那么PMP®项目管理资格考试“新版考纲”内容有什么变动呢?
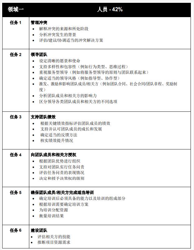
基于培养项目管理专业人士多元化技能和方法,满足项目管理专业人士职业发展的相关需求,新版大纲将专注于人员、过程、业务环境三个领域,内容贯穿价值交付范围(包括预测、敏捷和混合的方法)。此外,新版PMP®考试将继续使用《PMBOK®指南-第六版》作为参考。
【人员-强调领导项目团队的技能活动】
【过程 -增强管理项目的技术领域】
【业务环境 – 突出项目和组织战略之间联系】
JRS直播订阅号
JRS直播视频号
JRS直播抖音号
温馨提示:因考试政策、内容不断变化与调整,JRS直播网站提供的以上信息仅供参考,如有异议,请以权威部门公布的内容为准!
JRS直播致力于为广大信管从业人员、爱好者、大学生提供专业、高质量的课程和服务,解决其考试证书、技能提升和就业的需求。
JRS直播软考课程由JRS直播依托10年专业软考教研倾力打造,教材和资料参编作者和资深讲师坐镇,通过深研历年考试出题规律与考试大纲,深挖核心知识与高频考点,为学员考试保驾护航。面授、直播&录播,多种班型灵活学习,满足不同学员考证需求,降低课程学习难度,使学习效果事半功倍。
| 发表评论 查看完整评论 | |