软题库 学习课程
当前位置:jrs直播 >> 信管征文专区 >> 【信管征文】两战高项,一次过单独划线,一次过全国线48+64+47

【信管征文】两战高项,一次过单独划线,一次过全国线48+64+47

riviera0513    2023-12-21   

扫码去点赞

【JRS直播】两战高项,一次过单独划线,一 次过全国线48+64+47

作者:182****1676

本人39岁,一名普通事业编在职人员,希望通过通过高项拿副高级职称。本人一共参加两次考试:分别是2023年5月和2023年11月,以下是两次考试的情况:

本人于2022年2月开始备考,是计算机专业的,但是主要从事网络工程师工作。对于软考,其实很早就听说过,不过原来只是对厂商认证比较看重,但体制内只认软考,又听说信息系统项目管理师比较容易过,至少是一年两次考试,所以就选择了这科。

其实说我是二战,应该讲是四战才对,因为2022年5月和2022年11月均因为口罩事件无疾而终,而对于备考的人来讲,一鼓作气,再而衰,三而竭,当我真正能考试时, 已经是2023年5月,大家可能都知道,此时正值改版教材(第四版),考前焦虑和失眠,结果因案例3分之差, 郁闷再战。到了2023年11月,又被通知改革,变为机考,有时觉得真是生不逢时,不过最终还是按部就班复习。最终功夫不负有心人,以比较满意的成绩通过。下面我就考试复习情况做个详细的介绍。

一、一鼓作气的重要性

其实对于一鼓作气,我真的认为很重要。其实2022年2月考试复习,应对5月考试,一共也就不到120天。记得当时每天基本上能保证4个小时的学习。我也报了一个在线的课程,当时主要选择的是价格方面的因素,在此我不做过多介绍,但从学习而言,我认为报班还是很有好处,至少在面对一门陌生的考试时,学习计划、学习资料这两点都是相当重要的。

我认为复习应该分以下几轮:

1 、第一轮:直播跟课,熟悉整个课本知识点

这个阶段大概一个月。当时我跟课时,其实那课程前一年12月就开始直播了,我开始跟课十大管理都讲完了,但是就是因为要赶进度,我每天按照机构的计划, 自己制定了赶工计划,基本保证每天赶2节课,再听1节直播课,基本在2月这一个月的时间,将课本知识点全部过了一遍。

这一阶段主要作用:

一是一定要按照老师进度,过一遍全面的知识点。其实这一阶段很痛苦,也很重要,因为课本里面的知识点,有很大一部分的都很生涩难懂,即使当堂课听懂了,下几节课又忘了,但学习是个反复记忆的过程,即使和听天书一般,也一定要坚持。 比如当时讲到项目集和项目组合, 项目成熟度模型、量化项目管理还有什么组织及流程管理, 那简直没法听,不知所云,但记住,一定要坚持。

二是坚持预习和复习。高项,有很多需要记忆,也有很多需要理解, 但最终理解性的记忆,效果会非常好,这个就需要花时间和精力多看书。书读百遍其义自见,如果能够提前预习,听老师讲,再进行一遍复习,这样你一定能理解体会更深一些。 当然这也需要时间,如果条件不允许,也一定要跟着直播,我基本上一直跟播,这样既有紧迫感,又能更上进度。

当然第一轮学完之后,学了后面忘了前面,这也是学习的必然规律,不用担心,按照老师进度,进行下一环节。

2 、刷历年真题,查漏补缺

这个阶段大概1个月。这个阶段老师提供了历年的真题, 这个环节非常重要,也是持续时间比较长。通过大量的真题训练,让我们对知识点进行巩固。

我主要是这样做的:

一是每天做题之前,将一阶段课程在以倍速看一遍。

二是按照老师进度做相应数量的题目,此时做题时会出现很多不会,不懂,模棱两可的问题,这都没有关系。

三是将错题认真分析, 此阶段一定要开始有意识的将不懂的知识点弄清楚,将该记忆的知识点反复背诵。

四是尤其是10大管理的itto就要分阶段背诵。我基本是按照先将十大管理背诵、十大管理的每个过程背诵、输入输出背诵、工具技术背诵的递进式方式进行。当然这些背诵也是有一定技巧和口诀,后面会附上。

当然这个阶段也是最重要,最痛苦的阶段。因为每天要提前将题目书做完,晚上才能有效率的进行跟课。

3 、专题案例辅导

这个阶段大概15天。如果上面刷历年真题是针对第一科选择题而言,那这个阶段主要针对是第二科目案例中的第一和第三题。这个阶段其实比较轻松,主要是根据案例找错改错,因为有了第一阶段和第二阶段的铺垫,这个阶段主要通过大量的案例分析,来做到:

一、找错改错:学习找错改错的方法,利用好万金油的使用时机。

二、形成固化思维:通过练习,达到一看到某某字眼,就能快速反应题目中的问题,比如研发做项目经理,就能反应出来是经验不足。看到和客户发生争执,就想到沟通不足等等。

三、对最紧急优先知识点要一字不落的背诵下来。比如赶工的6种方法,项目变更的8个流程等。

此阶段一定要将老师所谓的一类知识点,也就是考点总结里面重要的知识点记住了。考试中案例最容易的是找错和改错,最难的是填空题和默写题。所以此阶段重点知识点一定要背诵,达到熟练的程度。

4 、专题计算题

这个阶段大概15天。这个阶段也是为了第二科案例中的计算题。这里就一个要求,25分全拿,得计算着得天下。 说到这,笔者在2023年5月考试中,深受其害!所以不免多说两句。计算题其实在上午的选择题里面有5分,在案例题里面有25分,其实这些计算题都应该是必拿分。

一、选择里面一般有运筹学,关键路径题。其实是比较简单的,可以通过大量的考前练习,掌握好方法,并且选择题时间相当充裕,所以这5分必拿。

二、案例中计算题,无非就是进度题,这两次考试,释放了一个很明显的信号,就是计算题难度下降了很多,计算量基本属于口算级别,但画图明显增加了。

2023年5月,要求画双代号网络图。并且根据近几年考试,双代号时标网络图,双代号时标网络图,单代号网络图, 基本出个一个遍。所以重中之重是这三种图一定要会画, 每一个细节都不能放过。比如双代号时标网络图里面的波浪线,到底是自有时差的波浪线还是总时差里面的波浪线,甚至于很多老师都不清楚。另外,机考第一次没有考画图,但以后肯定要考。

我也来说下笔者两次计算的坑:

2023年5月,不是因为计算,也就过了。这一年的计算题,应该是历年计算题中最简单的一次,没有坑,也没有大量计算,也没有压缩,很正常的一道题,笔者主要因为粗心,将ev多算了,导致引用ev计算都错了,遗憾42分收场。

2023年11月,机考,计算题也有一个很大的坑,在笔者最终交卷时,提示第二题第(2)小问未答,而此时已经倒计时开始交卷,我已经没有挽回的余地,系统自动交卷了。慌忙间,叫监考老师,监考又找来技术,技术问询完情况,我一口咬定每题均作答,技术登录后台输入了一个管理密码, 我以为他可以打开试卷,那样我是不是就有挽回的余地了 啊?结果打开只是全程的录屏,我看到我答题时的每一个瞬间。调取到我未答的那题,我惊奇的发现,第二题一共两问, 我把两问都答到了第一格里面了,因为第2问的格子因为机考答题卡显示很不显眼,要点击右侧的滚动条才能显示出来,我也是服了,只能作罢。考后竟然很多人也和我有类似的经历。最后我估计是人工阅卷给我算分了,最终我案例以64分的高分通过。

5 、专题论文

这个阶段大概15天。其实论文真的不需要很早就准备, 按照老师的计划,按部就班。

主要有下面几点:

一是前期的知识点一定要详细掌握,并深刻理解。才能用自己的语言组织起来。

二是一定要自己准备好每一篇论文。说实话,这个难度很大。没有机考之前,论文各大机构还可以押题,一般准备个五篇,肯定够用了。2022年5月各大机构都压质量, 我也准备的质量,结果中了。2023年5月,各大机构都压风险,我也准备的风险,结果论文也过了。2023年11月,机考直接分成四次考试。说实话,我经过这么几次准备,终于把十大管理的论文各准备了篇。第一批论文是干系人,舆论一片骂声,因为才考过这篇论文。机构预测将干系人纳入小概率。第二批直接崩溃,考了个绩效域的论文。说实话第二批出了这个题,瞬间让我们失去了信心。第三批,也就是我考的这一批,合同管理。说实话,也有点崩溃,毫无准备。 说道这里时,不得不说说我考场的经历。因为案例有一题未答,我找到技术,来来回回折腾了10几分钟,我那个心里着急。瞟眼看旁边,更奔溃。他的论文是:论你在实际工作中使用面向对象的发开方法开发的具体项目,展开叙述。案例未答的惊魂未定,又来个这样的论文,我当时差点就想放弃。结果当我登录进论文时,好像又经历了起死回生的感觉。

三是论文举例一定要多。首先在听课时,将老师讲的例子结合自己的实际,把例子写在49个过程组中。再次,认真研究每一个例子,哪怕是别人的例子,也要多推敲几遍。再次, 很多例子可以复用。这样复用的例子,及解决了不同管理中 例子太多记不住的问题,又能变成万金油。最后,每个例子, 最好能拿一个笔记本摘抄下来,反复体会。经常会有不一样 的认识,最后能将一个例子扩展到十大管理的每一个管理。这样就能达到融会贯通。

6 、2023年11月考试总结

第一科:选择,75道题,很多输入输出的题,还有5个运筹学。

总体感受是,很多选择可以立即排除2个选项,但是剩余2个选项很难进行排除。这说明一个问题,还是基础不牢。 当然考试里面的细节也比较多,经验1:所以光看考点总结,已经无法应对这种考试了。尤其是输入输出及工具, 不仅需要背会所有输入输出工具,还必须延展, 比如49过程表格中计划的更新,但考试中会问到计划更新的具体内容。 比如采购工具中有供方选择,但题目问供方选择标准在哪个文件中。总体来讲考的还是比较细致的。在比如,运筹学的两个题,应该有 3 分,做题时毫无思路,不知道最后蒙对没 有,但是在考试时间足够充分的前提下,本应该必拿的分, 拿不上,感觉很郁闷。经验 2:运筹学的题,在考前还需要继续加强练习,熟能生巧。

第二科:案例题。

总体时间比较紧,我先做的计算题,从2次考试来讲, 计算题现在都非常简单,没有大量的运算,系统提供了计算器,但是口算就可以解决。但这两次考试问题也都出在了计算题上:第一次考试,计算题将pv计算好之后,ev按照pv计算时,有一个活动ev为0,但是没有注意,直接写的pv的值,造成了后续引用计算错误。以42分惨败。

第二次也就是这次考试,计算题答完,本以为25分全拿。结果提交时显示第二大题的第2问的2小问未答,此时已经交卷,无法挽回。不出意外肯定是挂了。经验3:机考后,一定要提前交一次卷,浏览全貌之后,避免出现未答情况。答错格子。(此次我专门叫监考,通过他输入管理密码, 查看录像,确认我答了,但是答在了第一小问的格子里面了, 第二小问有个滚动条,下拉才能看见,其实只要给我5秒钟,我直接复制粘贴即可得分。)

案例第一题也比较变态,考的是绩效域里面的生命周期绩效域,说实话,此题在考前5分钟还看了,但是记不住。所以也就胡写了几条。经验 4:考前那几天还是很关键,必须投入更多的精力去学习。书本知识点太多,首先要熟悉整 本书,其次在考前,很多感觉很准,所以要抓住考前,很多 考点可能就在考前几分钟看到,背会就可得分。是门玄学。 但每次考前都很灵。经验 5:所以下轮复习,我主要以书本 为主,把更多细节的知识点巩固好。考点总结已经不能满足现行考试的要求了。

二、单独划线政策

1 、考后及时关注官网

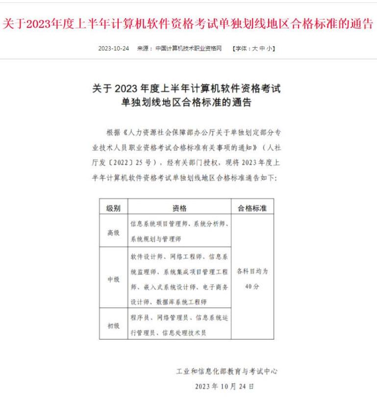
一是所以这里也强烈建议报班,其实很多很重要的信息, 在官网有时候是差不多的。而群里的消息非常重要。刚也说了,我考了48 42 46,如果按照陕西每年单独划线,好像是37 37 37。那我直接就可以拿省证了。无奈这个老少边穷,还要求高得很。二是关注各省的工信厅官网。软考很多信息, 比如过线申请证书和现场领取证书等消息,都是在各省工信 厅网站上查看最新信息。当然后期官网上也能看到。但如果为了评职称,入专家库,时间提前一步总是好的。

2 、单独划线提交资料

通过进入官网,可以看到单独划线申请。

单独划线分为两种:一种是单独划线地区,另一种是到 单独划线地区工作。基本上需要:身份证、户口本、划线地区社保记录,工作证明。只要提交了资料,基本上3-5个工作日就能审核。

3 、申请证书

单独划线申请审核通过后,继续等待国家划线,划线出 来后,你就可以等待着在系统上现实证书了,大概也要一个月左右。我是打电话咨询后,通过邮寄方式,最终拿到证书。

4、拿证

全部回复

发表于2023-12-21
  • 能讲讲如何拿到单独划线地区证书的流程和申请方法吗?
我来帮他解答
  •  内容
  • 严禁发布邮箱或QQ索取资料,所有内容都需审核后才能显示。

  •  验证码
  •   点击刷新 请输入显示的内容

riviera0513

私信 个人中心>

考试题库

报名简章

手机APP

资料下载,随身携带

微信公众号

微信关注,更多资料