JRS直播考试资讯
JRS直播 - 考试资讯 导航

好评如潮!高项案例论文串讲全讲到,综合95%考点来自JRS直播内部辅导资料

2020年11月09日来源:JRS直播 作者:cnitpm

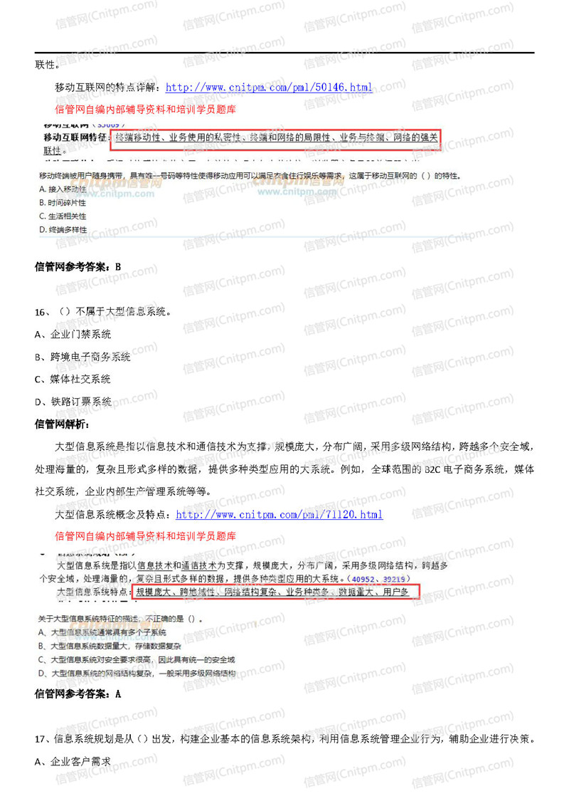
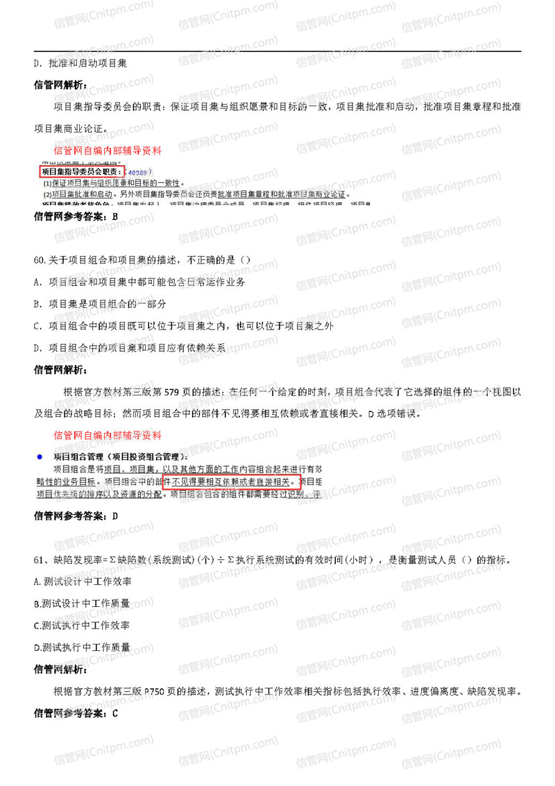
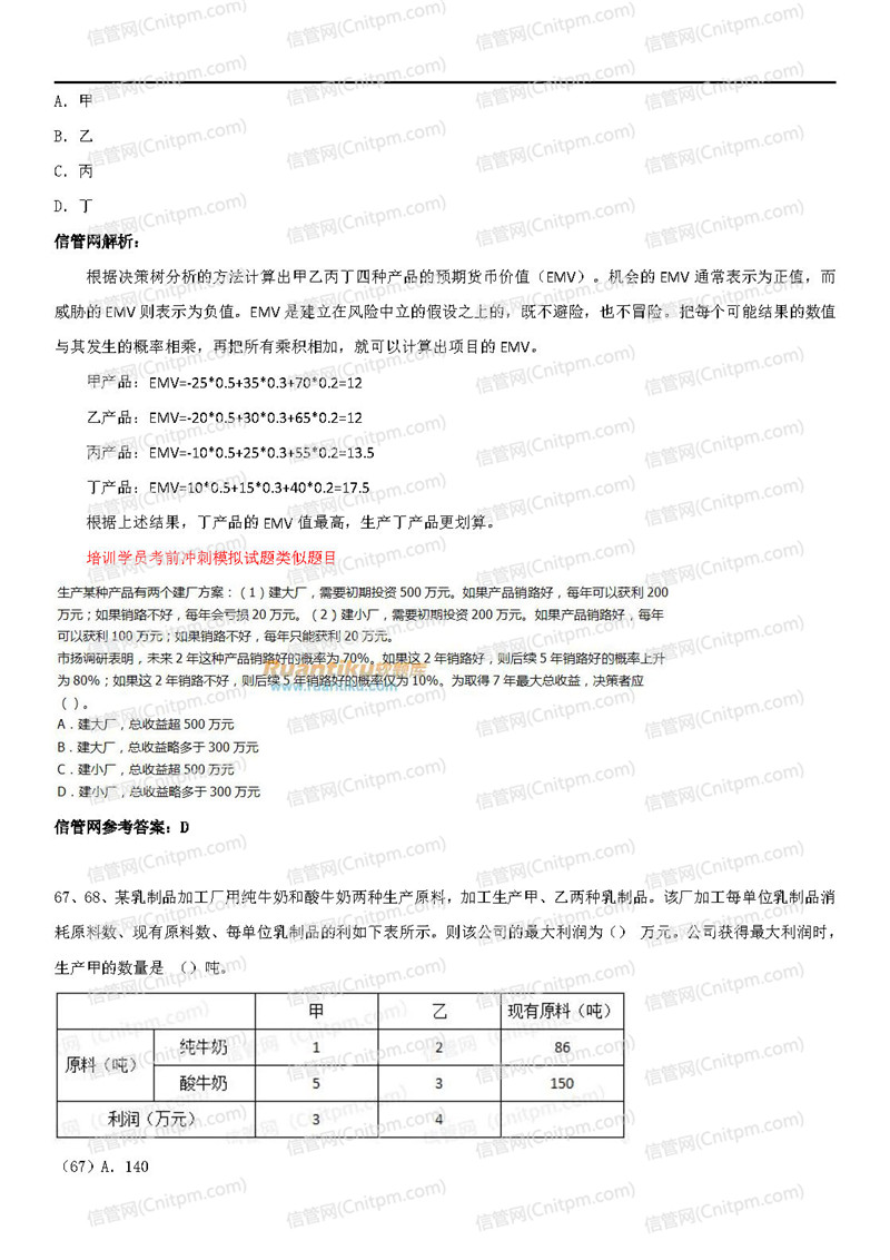
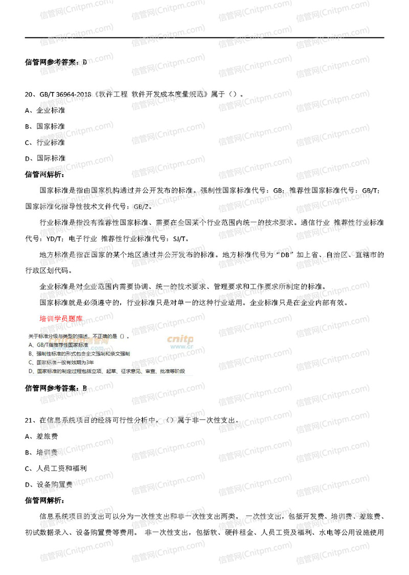
2020年下半年软考已经结束了!考试结束后,JRS直播的学员们纷纷对这次考试发表了看法,对自己的考试情况进行了总结,也对JRS直播和老师们表达了感谢和赞誉。不少学员反映说老师课讲的好,考试中的很多试题以前都讲过,考前的预测也准,通过对比发现2020年信息系统项目管理师真题在JRS直播内部辅导资料、培训题库里都有相关考点和题目,下面让我们一起来看看吧。

如果您也在备考2021年软考,欢迎与我们联系
考试咨询电话:400-880-6318;

QQ:800184589(点击直接对话)

扫描二维码立即免费试听、获取资料


JRS直播的好口碑,与学员们的成绩息息相关,离不开学员们的肯定。看着学员们不断的讨论,说着对JRS直播和老师们认可的话语,JRS直播除了感动以外,也感受到了责任,更加明确了要把学员放在第一位,为“全面提升学员能力,助力学员拿证”而不断提升教学服务和教学品质。

如果您正在备考2021年信息系统项目管理师系统集成项目管理工程师系统规划与管理师信息安全工程师,不妨考虑下JRS直播,这里有着丰富优质的教学资源、雄厚的师资力量、良好的学习氛围,且在不断努力提高教学服务和教学品质中。


2020年信息系统项目管理师综合知识真题解析及考点来源

通过对比发现,2020年下半年信息系统项目管理师上午综合真题95%考点来自JRS直播内部辅导资料和培训试题库。


温馨提示:因考试政策、内容不断变化与调整,JRS直播提供的以上信息仅供参考,如有异议,请考生以权威部门公布的内容为准!

分享至:

JRS直播 - 信息系统项目管理专业网站

下载APP-在线学习