JRS直播考试资讯
信息系统项目管理师 - 考试资讯 导航

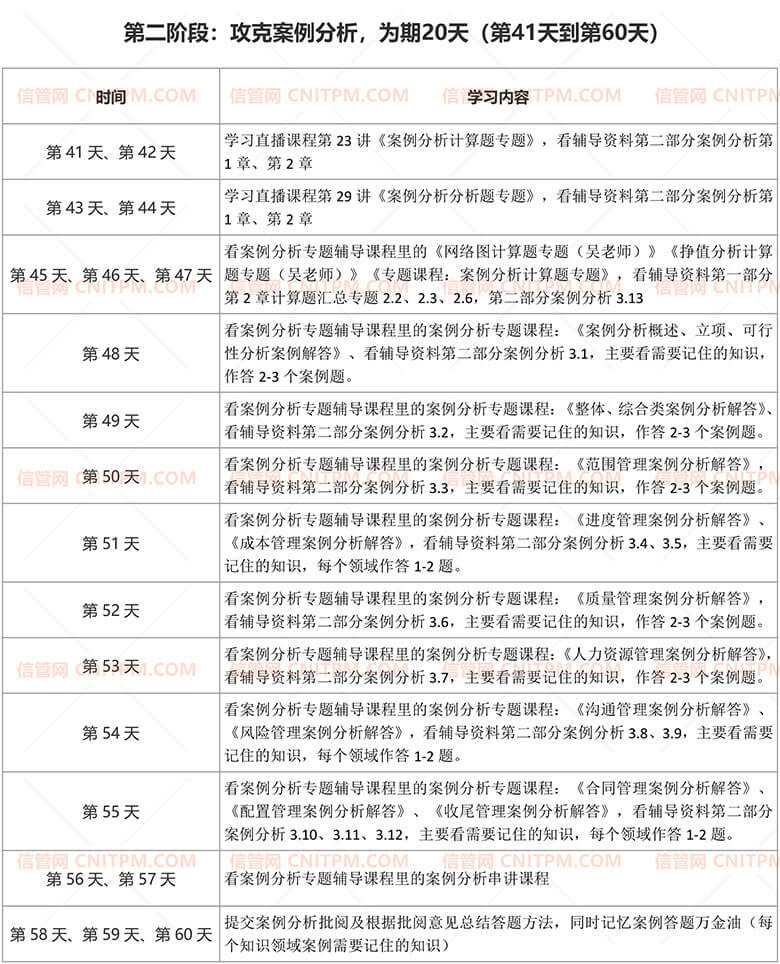
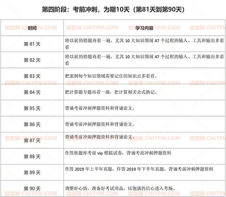
高级信息系统项目管理师考前3个月复习计划

2020年08月21日来源:JRS直播 作者:cnitpm

距离2020年下半年信息系统项目管理师考试时间将近,大家的复习进度如何了?为了帮助同学们高效备考,JRS直播特别为大家定制了2020年信息系统项目管理师的考前3月备考学习计划表,拿好学习计划表,努力冲吧!

每天重点学什么,哪些知识点要重点学,心里要有数!这份90天备考计划表能让我们的学习目标更清晰,学习更有动力,从基础阶段打基础,到提高阶段巩固复习,再到冲刺阶段做题进行查漏补缺,每个阶段都要好好复习。

另外,90天备考学习计划表搭配信息系统项目管理师课程很配哦!备考时间紧张,要注意提高效率,JRS直播开设信息系统项目管理师课程,帮助大家高效备考!赶快试听/了解课程>>

温馨提示:因考试政策、内容不断变化与调整,JRS直播提供的以上信息仅供参考,如有异议,请考生以权威部门公布的内容为准!

分享至:

JRS直播 - 信息系统项目管理专业网站

下载APP-在线学习