JRS直播考试资讯
JRS直播 - 考试资讯 导航

湖北《关于建立第二批专业技术类职业资格与职称对应关系的通知(以下简称《通知》

2020年05月27日来源:JRS直播 作者:cnitpm

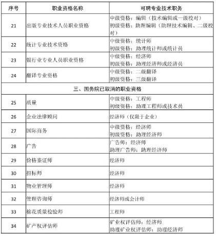
近日,湖北省人社厅印发了《关于建立第二批专业技术类职业资格与职称对应关系的通知(以下简称《通知》),在湖北省已建立的首批13项专业技术类职业资格与职称对应关系基础上,继续建立第二批34项专业技术类职业资格与职称对应关系,明确这些专业技术类职业资格效力直接等同于职称。

《通知》明确,通过全国统一考试,取得监理工程师、注册设备监理师、执业药师、护士执业资格、执业医师资格、工程咨询(投资)专业技术人员职业资格、通信专业技术人员职业资格、计算机技术与软件专业技术资格、社会工作者职业资格、会计专业技术资格、资产评估师、经济专业技术资格、土地登记代理专业人员职业资格、环境影响评价工程师、房地产经纪专业人员职业资格、机动车检测维修专业技术人员职业资格、公路水运工程试验检测专业技术人员职业资格、卫生专业技术资格、审计专业技术资格、税务师、出版专业技术人员职业资格、统计专业技术资格、银行业专业人员职业资格、翻译专业资格等24项专业技术类职业资格证书的专业技术人员,其职业资格直接对应相应系列和层级的职称,两者享受同等效力。


点击下载:湖北《关于建立第二批专业技术类职业资格与职称对应关系的通知(以下简称《通知》红头文件


温馨提示:因考试政策、内容不断变化与调整,JRS直播提供的以上信息仅供参考,如有异议,请考生以权威部门公布的内容为准!

分享至:

JRS直播 - 信息系统项目管理专业网站

下载APP-在线学习