JRS直播考试资讯
信息系统项目管理师 - 考试资讯 导航

深圳信息系统项目管理师证书职称入户办理相关指南及说明

2020年03月16日来源:JRS直播 作者:cnitpm

注:以下信息仅供参考,最终以当地官方通知为准!

深圳信息系统项目管理师证书职称入户办理相关指南及说明

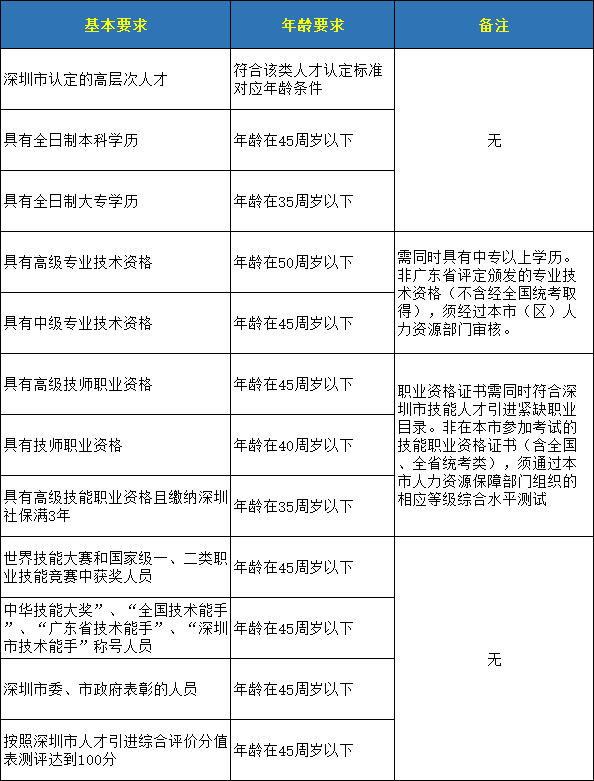
深圳积分入户分为两种,第一种是以购房或租房、社保等条件积分的纯积分入户,第二种是以学历、缴税等条件积分的在职人才积分入户,本文主要介绍的是在职人才积分入户

1、身体健康且未参加国家禁止的组织及活动,无刑事犯罪记录
2、已在深圳市依法缴纳社保(深圳市认定的高层次人才除外)

还需满足以下条件之一
 
 
 
 
 
备注
1、该积分入户申请是在深圳人社局官网中申报,进去官网后点人才引进即可
2、年龄计算范例:如申请人1974年6月1日出生,2019年5月31日及之前为45周岁以下。

温馨提示:因考试政策、内容不断变化与调整,JRS直播提供的以上信息仅供参考,如有异议,请考生以权威部门公布的内容为准!

分享至:

JRS直播 - 信息系统项目管理专业网站

下载APP-在线学习