JRS直播考试资讯
信息系统项目管理师 - 考试资讯 导航

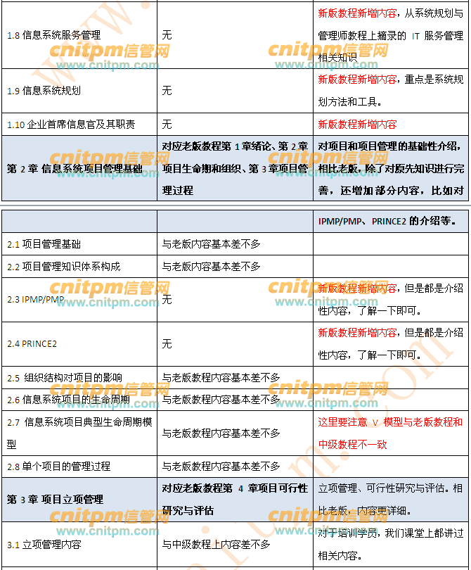
信息系统项目管理师教程第3版与第2版章节详细对比表

2020年02月28日来源:JRS直播 作者:cnitpm

信息系统项目管理师教程第3版与第2版章节详细对比

温馨提示:因考试政策、内容不断变化与调整,JRS直播提供的以上信息仅供参考,如有异议,请考生以权威部门公布的内容为准!

分享至:

JRS直播 - 信息系统项目管理专业网站

下载APP-在线学习