2017年10月25日来源:JRS直播 作者:cnitpm
何为(fzyzx.cn) 13:10:18
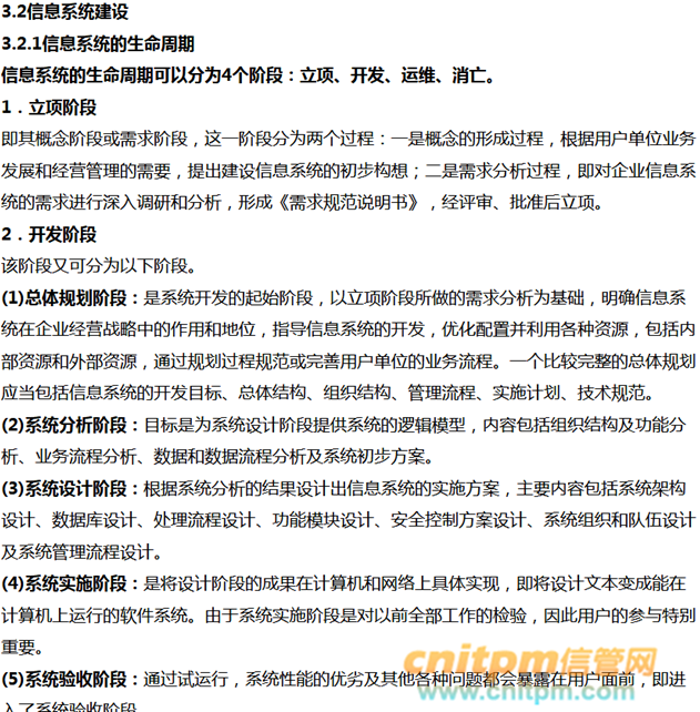
信息系统的生命周期可以分为立项、开发、运维及消亡四个阶段、《需求规格说明书》在()阶段形成。
A、立项
B、开发
C、运维
D、消亡
JRS直播考生(fzyzx.cn) 13:10:35
开发
何为(fzyzx.cn) 13:11:24
不对
何为(fzyzx.cn) 13:11:44
我也觉得是开发
番茄酱(fzyzx.cn) 13:11:48
A
借东风(fzyzx.cn) 13:12:03
为什么不是开发?
借东风(fzyzx.cn) 13:12:56
开发阶段:设计,分析,设计,编码,测试。验收;
番茄酱(fzyzx.cn) 13:12:58
立项分为两个过程:一是概念的形成过程,根据用户单位业务发展和经营管理的需要,提出建设信息系统的初步构想;二是需求分析过程,即对企业信息系统的需求进行深入调研和分析,形成《需求规范说明书》,经评审、批准后立项
借东风(fzyzx.cn) 13:13:33
这是哪一年的题?
何为(fzyzx.cn) 13:13:52
16年下,中级
借东风(fzyzx.cn) 13:14:05
确定正确选A?
JRS直播考生(fzyzx.cn) 13:14:17
16年下半年的题
JRS直播考生(fzyzx.cn) 13:14:22
对,正确答案是A
何为(fzyzx.cn) 13:14:26
JRS直播给的A,我觉得应该是B
借东风(fzyzx.cn) 13:14:33
我感觉是B
借东风(fzyzx.cn) 13:14:50
需求分析在开发阶段;
何为(fzyzx.cn) 13:17:48
项目组成员在针对要开发的系统做需求调研后,就要编写对应的需求说明书违软件工程师,你就得知道需求分析说明书和需求规格说明书的区别,以期在正确的时候编写正确的需求文档。

借东风(fzyzx.cn) 13:19:52
选B吧,感觉B正确;
借东风(fzyzx.cn) 13:20:09
立项的是可行性研究报告。没到这一步;
番茄酱(fzyzx.cn) 13:22:04
番茄酱(fzyzx.cn) 13:22:12
看看这些概念
借东风(fzyzx.cn) 13:22:51
强记了;
温馨提示:因考试政策、内容不断变化与调整,JRS直播提供的以上信息仅供参考,如有异议,请考生以权威部门公布的内容为准!
相关推荐