2026年02月05日来源:JRS直播 作者:cnitpm
信息系统项目管理师每日练习题(2026/2/5)
试题1
第三代移动通信技术(3G)是将个人语音通信业务和各种分组交换数据综合在一个统一网络中的技术,其最主要的技术基础是( )
A、GSM
B、CDMA
C、GPRS
D、LTE
试题2
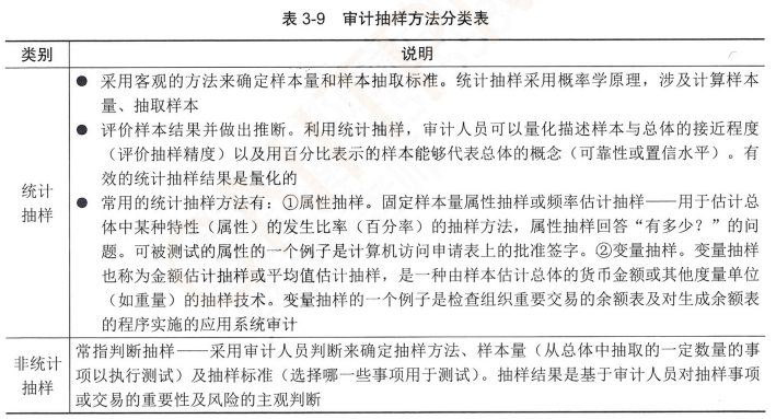
在常用的统计抽样方法中,下列哪一种方法( )主要用于估计总体中某种特性的发生比率。试题3
价值交付系统包括项目如何创造价值、价值交付组件和信息流。其中,价值交付组件包括( )。信息系统项目管理师每日练习题答案解析(2026/2/5)
试题1
JRS直播参考答案:B
JRS直播参考解析:
这题比较简单,3G的技术基础是CDMA;LTE是4G的技术基础;全球移动通讯系统GSM,是当前应用最为广泛的移动电话标准,是第二代 (2G)移动电话系统;GPRS是GSM移动电话用户可用的一种移动数据业务。
试题2
JRS直播参考答案:A
JRS直播参考解析:常用的统计抽样方法有:
①属性抽样。固定样本量属性抽样或频率估计抽样:用于估计总体中某种特性(属性)的发生比率(百分率)的抽样方法,属性抽样回答“有多少?”的问题。可被测试的属性的一个例子是计算机访问申请表上的批准签字。检测样本中某项属性是否发生(如合格/不合格),用于估计总体中某种特性的发生率(比例)。
②变量抽样。变量抽样也称为金额估计抽样或平均值估计抽样,是一种由样本估计总体的货币金额或其他度量单位(如重量)的抽样技术。变量抽样的一个例子是检查组织重要交易的余额表及对生成余额表的程序实施的应用系统审计。用于估计总体的连续变量(如平均重量、平均成本等),不是比率。
判断抽样:采用审计人员判断来确定抽样方法、样本量(从总体中抽取的一定数量的事项以执行测试)及抽样标准(选择哪一些事项用于测试)。
平均抽样:不是标准术语,可能指变量抽样中的均值抽样,属于变量抽样的一种。
试题3
JRS直播参考答案:A
JRS直播参考解析:价值交付组件可以单独或共同使用多种组件(例如项目组合、项目集、项目、产品和运营)以创造价值。这些组件共同组成了一个符合组织战略的价值交付系统。价值交付系统所包含的组件如图所示:
温馨提示:因考试政策、内容不断变化与调整,JRS直播提供的以上信息仅供参考,如有异议,请考生以权威部门公布的内容为准!