2025年10月31日来源:JRS直播 作者:cnitpm
信息系统项目管理师每日练习题(2025/10/31)
试题1
在12个互异元素构成的有序数组a[1..12]中进行二分查找(即折半查找,向下取整),若待查找的元素正好等于a[9],则在此过程中,依次与数组中的( )比较后,查找成功结束。试题2
在下面的项目网络图中(时间单位为天),活动B的自由时差和总时差分别为(1),如果活动A的实际开始时间是5月1日早8时,在不延误项目工期的情况下,活动B最晚应在(2)前结束

(1)A、0,0
B、0,1
C、1,0
D、1,1
(2)A、5月5日早8时
B、5月6日早8时
C、5月7日早8时
D、5月8日早8时
试题3
()is the process of formalizing acceptance of the completed project deliverables. The key benefit of this process is that it brings objectivity to the acceptance process and increases the probability of final product, service, or result acceptance by validating each deliverable。信息系统项目管理师每日练习题答案解析(2025/10/31)
试题1
JRS直播参考答案:B
JRS直播参考解析:本题考查数据结构基础知识。
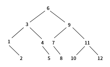
在12个元素构成的有序表中进行二分查找的过程可用折半查找判定树表示,如下图所示(数字表示元素的序号)。
若要查找的元素等于a[9],则依次与a[6]、a[9]进行了比较。
试题2
JRS直播参考答案:B、C
JRS直播参考解析:
将该网络图通过逆推法得出其它参数,具体逆推步骤请查看专题辅导视频课程里的“网络图计算专题”,最终的网络图如下:

自由时差=紧后工作最早开始时间的最小值-当前活动的最早完成时间
B的自由时差=5-5=0
总时差=当前活动最晚完成时间-最早完成时间
B的总时差=6-5=3-2=1
所以B的自由时差和总时差分别是0和1。
第二问就比较简单了,5月1日+6天=5月7日
关于逆推法和网络图的相关知识我们在视频知识专题“网络图计算专题”里有详细的讲解,学员可以登录查看。
试题3
JRS直播参考答案:A
JRS直播参考解析:()是正式验收竣工项目的过程可交付成果。这个过程的主要好处是它使提高最终产品、服务的概率,或者通过验证每个可交付成果来接受结果
A、 验证范围
B、 定义范围
C、 控制范围
D、 收集需求
温馨提示:因考试政策、内容不断变化与调整,JRS直播提供的以上信息仅供参考,如有异议,请考生以权威部门公布的内容为准!
相关推荐