JRS直播考试资讯
JRS直播 - 考试资讯 导航

高级20万,中级6万!广东东莞这笔软考补贴申领今年12月截止

2025年10月20日来源:JRS直播 作者:cnitpm

根据东莞市人社局发布的《2025年东莞市创新人才综合补贴、能力提升培养资助、见习补贴申报通告》得知,针对具备副高级职称和中级职称的相关人才提供人才补贴:

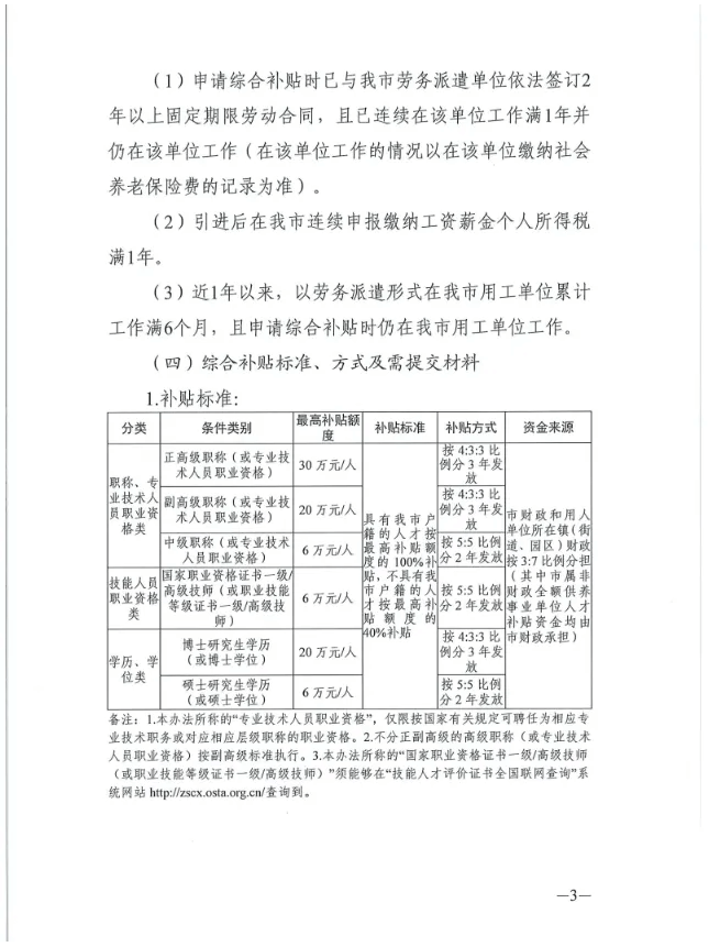
一、东莞市创新人才综合补贴:副高级职称(或专业技术人员职业资格)最高补贴额度20万/人,中级职称(或专业技术人员职业资格)最高额度6万/人

二、东莞市创新人才能力提升培养资助:副高级职称(或副高级专业技术人员职业资格)4万/人,中级职称(或中级专业技术人员职业资格)2万/人

申报期限:2025年12月1日—2025年12月31日,请在申报期限内提交申请,非申报期限内提出的申请将不予受理。

软考作为由工信部和人社部共同组织的国家级职业资格考试,根据原人事部、原信息产业部文件(国人部发[2003]39号)文件规定,软考实行“以考代评”政策,既是职业资格考试,又是职称资格考试。获得软考等级证书等同于获得对应职称,其中,软考中级对应中级职称,高级资格对应副高级职称,符合上述补贴申领要求,可以进行申领。

以下是部分内容节选,完整通知请通过文末地址查看。

原文地址:https://dghrss.dg.gov.cn/xwzx/gsgg/tzgg/content/post_4444364.html

温馨提示:因考试政策、内容不断变化与调整,JRS直播提供的以上信息仅供参考,如有异议,请考生以权威部门公布的内容为准!

分享至:

JRS直播 - 信息系统项目管理专业网站

下载APP-在线学习