2025年09月28日来源:JRS直播 作者:cnitpm
信息系统监理师案例分析当天每日一练试题地址:www.fzyzx.cn/exam/ExamDayAL.aspx?t1=3
往期信息系统监理师每日一练试题汇总:www.fzyzx.cn/class/27/e3_1.html
信息系统监理师案例分析每日一练试题(2025/9/27)在线测试:www.fzyzx.cn/exam/ExamDayAL.aspx?t1=3&day=2025/9/27
点击查看:更多信息系统监理师习题与指导
信息系统监理师案例分析每日一练试题内容(2025/9/27)
阅读下列说明,回答问题l至问题3,将解答填入答题纸的对应栏内。
【说明】(15分)
某监理单位承担了某机房、网络和软件开发项目全过程的监理工作。
【问题1】 (6分)
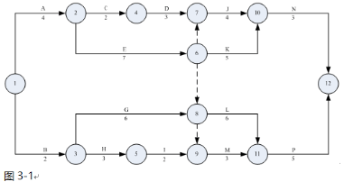
该工程合同工期为22个月,承建单位制定的初始项目实施网络计划如图3-1所示(时间单位:月)。
(1)请指出网络计划中的关键路径,说明该网络计划是否可行并简述理由。
(2)请计算C的总时差和自由时差。
【问题2】(5分)
(1)请指出在软件开发中软件总体结构、运行环境、出错处理设计应分别在哪个文档中阐述(选择候选答案的标号即可)。
候选答案:
①行性研究报告 ②项目开发计划 ③软件需求规格说明 ④数据要求规格说明⑤概要设计规格说明⑥详细设计规格说明 ⑦测试计划 ⑧测试报告 ③用户手册
(2)请指出初步的用户手册、确认测试计划两个文档应分别在哪个阶段中完成(选择候选答案的标号即可)。
候选答案:
①行性研究与计划 ②需求分析 ③概要设计 ④详细设计 ⑤测试 ⑥维护
【问题3】(4分)
在机房建设中,计算机设备宜采用分区布置。请指出机房可分为哪几个区?
JRS直播考友试题答案分享:
JRS直播aoob**:
机房建设中计算机设备应采取分区部署,一般分为:主机区、存储器区、数据输入区、数据输出区、通信区、监控调度区,具体划分可根据系统配置及管理而定。
温馨提示:因考试政策、内容不断变化与调整,JRS直播提供的以上信息仅供参考,如有异议,请考生以权威部门公布的内容为准!
相关推荐