JRS直播考试资讯
信息安全工程师 - 考试资讯 导航

江西2025年信息安全工程师报名通知

2025年07月03日来源:JRS直播 作者:cnitpm

江西2025年信息安全工程师报名通知已发布,根据江西工信厅发布的《关于2025年度计算机技术与软件专业技术资格(水平)考试工作安排及有关事项的通知》可以得知,江西2025年上半年信息安全工程师报名相关事宜如下:

1.信息安全工程师报名时间:2025年8月15日9时至9月17日17时

2.信息安全工程师报名入口:全国计算机技术与软件专业技术资格(水平)考试网上报名平台 https://bm.ruankao.org.cn/sign/welcome

3.信息安全工程师缴费时间:2025年8月15日9时至9月18日17时

4.信息安全工程师准考证打印时间:2025年11月3日9时至11月9日8时30分

5.信息安全工程师报名属地要求:报考人员按照属地报考原则,选择当前工作、学习或居住所在地作为报名考区,并按规定程序报名参加相关考试。

江西2025年信息安全工程师报名流程及其他事项请查看通知原文如下:

江西省工业和信息化厅、江西省人力资源和社会保障厅

关于2025年度计算机技术与软件专业技术资格(水平)考试工作安排及有关事项的通知

各设区市工业和信息化局、人力资源和社会保障局,赣江新区经济发展局、社会发展局,各有关单位:

根据人力资源社会保障部办公厅《关于2025 年度专业技术人员职业资格考试计划及有关事项的通知》(人社厅发〔2025]1号)文件精神,以及全国计算机专业技术资格考试办公室《关于2025 年度计算机技术与软件专业技术资格(水平)考试工作安排及有关事项的通知》(计考办〔2025]1号)的工作部署,为切实做好我省 2025 年度计算机技术与软件专业技术资格(水平)考试(以下简称计算机软件资格考试)的组织实施工作,现将工作安排及有关事项通知如下:

一、报名日期

上半年:2025年3月14日9时至4月14日17时

下半年:2025年8月15日9时至9月17日17时

二、缴费日期

上半年:2025年3月14日9时至4月15日17时

下半年:2025年8月15日9时至9月18日17时

三、考试日期

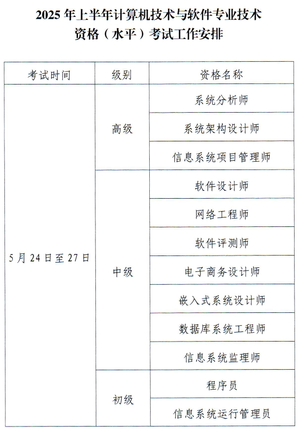
上半年:2025年5月24日至27日

下半年:2025年11月8日至11日

四、考试方式

2025 年度计算机软件资格考试(初级、中级、高级)采取计算机化考试方式。

五、报考条件及方式

(一)报考条件

1.遵守中华人民共和国宪法和各项法律,恪守职业道德,具有一定计算机技术应用能力的人员,均可根据本人情况报名参加相应专业类别、级别的考试(不受学历、资历条件限制)。

2.报考人员按照属地报考原则,选择当前工作、学习或居住所在地作为报名考区,并按规定程序报名参加相关考试。

(二)报考方式

1.报名流程

报名采取网络报名的方式进行。报考人员应严格遵守报名时间,在规定时限内登录江西省软考办(www.itetc.org)官网进入全国计算机技术与软件专业技术资格(水平)考试的在线报名系统,选择江西省报名入口,认真完成报名流程。在报名系统中,报考人员需按照操作指引,详尽地填写并提交所有报名信息。提交后,报考人员应保持关注,耐心等待网络报名审核结果。一旦审核通过,报考人员应在指定的缴费时限内完成网络缴费。缴费成功后,即视为报名成功。对于成功缴费的报考人员,建议及时登录江西省财政电子票据及非税收入收缴公共服务平台,按需打印电子票据。

2.报考分类

在校考生报考方式:

(1)已在本校设立报考点的在校考生,一律在本校报名考区报考(例:江西师范大学)。

(2)未在本校设立报考点的在校考生,一律在省软考办报名考区选择本人当前学习所在地市报考(例:省软考办(南昌市))。

(3)在校考生在报名过程中,必须严格遵守报名系统规定的各项要求,结合自身实际情况,如实、完整地填报个人信息,并上传提交在有效期内的身份证正、反面扫描件以及教育部学籍在线验证报告(可在学信网,学籍查询栏目下载)或有效期内的学生证。

社会考生报考方式:

(1)社会考生应根据自身实际,选择当前居住或工作所在地的报名考区进行报考。例如,考生的属地为南昌市,则选择省软考办(南昌市)作为报名考区进行报考。

(2)非属地报考的社会考生,还须提交报考地参保证明、居住证明或工作证明等任一证明材料,选择相应的报名考区进行报考。

相关证明材料,根据报考实际选择其中一项:

①报考地参保证明:须提供报考日期前连续六个月的《江西省社会保险个人权益记录单》(可通过支付宝搜索“服通”小程序,点选“人社专区”,在“权益单查询(参保证明)”中查询下载;或通过微信搜索“赣服通”小程序或公众号,点选“社保查询”,在“个人权益单(社保缴费证明)”获取)。

②报考地居住证明:须提供户口簿或由户籍管理部门正式颁发,在报考日期前已连续居住满六个月的有效居住证。

③报考地工作证明:须提供报考人员所在单位出具的正式工作证明文件,该文件应详细载明报考人员的姓名、身份证号码,入职日期、所属部门等关键信息,并加盖单位公章。同时,必须明确标注开具工作证明部门的联系人及联系方式,以便于核实相关信息。

(3)社会考生在报名过程中,必须严格遵循报名系统的相关规定,结合自身实际情况,真实、完整地填报个人信息,并上传提交在有效期内的身份证正、反面扫描件以及报考实际所需的其中一项证明材料。

六、报名考区联系方式

(一)社会考生报名考区:

省软考办:

地址:南昌市高新区高新一路 89号

联系人:黄丽娟、雷震,电话:0791-86266999

(二)在校考生报名考区:

1.南昌市

南昌大学软件学院

联系人:肖瑶,电话:0791-88305113

江西师范大学计算机信息工程学院

联系人:李海燕,电话:0791-88133728

江西农业大学软件学院

联系人:肖敏文,电话:0791-83813933

江西信息应用职业技术学院软件工程系

联系人:闵家雄,电话:0791-85278236

南昌理工学院继续教育学院

联系人:孙姣,电话:0791-83890128

南昌交通学院人工智能学院

联系人:周盛楠,电话:0791-82121286

江西科技学院教务处

联系人:黄雷鸣,电话:0791-88138788

江西软件职业技术大学

联系人:王路成,电话:0791-83792963

南昌职业大学

联系人:熊方程,电话:0791-83439711

南昌工学院信息与人工智能学院

联系人:陈瑶,电话:0791-87713687

江西科技师范大学

联系人:曾夏玲,电话:0791-83803292

2.其他设区市

赣州:江西理工大学教务处考试中心

联系人:龚葵花,电话:0797-8312206

吉安:井冈山大学电子与信息工程学院

联系人:王茜娟,电话:18279810129

宜春:宜春学院数学与计算机科学学院

联系人:张捷晟,电话:0795-3201396

新余:新余学院数学与计算机学院

联系人:潘诚,电话:0790-6668976

九江:九江学院

联系人:高翔,电话:0792-8312386

共青城:江西信息应用职业技术学院数字技术学院

联系人:万子凡,电话:18679230157

景德镇:景德镇艺术职业大学

联系人:胡建明,电话:0798-2189928

萍乡:江西应用工程职业学院

联系人:易君芝,电话:0799-2196011

七、考试安排

(一)经工作人员审核通过并成功缴费的报考人员,省软考办将依据报考信息,合理安排考场和组织考试工作。

(二)对于已在本校开设报名考区的在校考生,原则上在本校参加考试。对于未在本校开设报名考区的在校考生以及社会考生,按照属地就近考试的原则,由省软考办统一进行考试安排,具体考试地点以准考证上注明地址为准。

(三)2025 年度计算机技术与软件专业技术资格(水平)考试上半年、下半年各资格考试批次及时间安排另行通知。详见省软考办官网(www.itetc.org)公告。

八、开放准考证打印日期

上半年:2025年5月19日9时至5月25日8时30分

下半年:2025年11月3日9时至11月9日8时30分

报考人员可通过全国计算机技术与软件专业技术资格(水平)考试网上报名平台打印准考证。届时,须携带准考证以及有效期内的身份证件,按指定时间和地点参加考试。

九、收费标准

各报考点须严格执行我省软件资格考试的公告收费标准(赣工信办(2017)第5号),不得搭车加收其他任何费用。

十、考试级别及结果应用

计算机技术与软件专业技术资格(水平)考试分计算机软件、计算机网络、计算机应用技术、信息系统、信息服务五大类。每个类别分高级资格、中级资格、初级资格三个层次。对每个专业、每个层次设置了若干个资格名称,考生可根据自己的水平以及熟悉的专业情况选择适当的级别报考。

通过考试并获得相应级别计算机专业技术资格(水平)证书(该证书在全国有效)的人员,具备从事相应专业岗位工作的水平和能力,用人单位可根据《工程技术人员职务试行条例》有关规定和工作需要,择优聘任相应专业技术职务。取得初级资格可聘任技术员或助理工程师职务:取得中级资格可聘任工程师职务;取得高级资格,可聘任高级工程师职务。

十一、其他事宜

(一)计算机软件资格考试实施统一大纲、统一命题、统一组织,符合报考条件的人员应按规定通过正规渠道报名、参加考试,切勿轻信虚假宣传。对考试作弊等违纪违规行为,将依法依规严肃处理。对招摇撞骗或组织实施作弊的不法机构,将依法追究责任。

(二)2025年起,计算机软件资格考试考务管理平台正式接入国家网络身份认证公共服务平台,报考人员须通过国家网络身份认证 APP 完成实名认证和人脸识别。

(三)报考人员应对报名时提交的个人信息和相关材料的真实性负责,诚信参考。报考人员提供虚假证明材料或以其他不正当手段取得职业资格证书的,将按照有关规定严肃处理。

(四)有关考试大纲及教程修订出版信息在“中国计算机技术职业资格网”上发布,考生可登录“中国计算机技术职业资格网(www.ruankao.org.cn)”查询软考政策规定、考试大纲、考试指定用书、合格标准

(五)各报名点须按照《2025年度计算机技术与软件专业技术资格(水平)考试工作安排》(见附件),认真贯彻执行我省考试有关规章制度,加强考试安全,严格组织、周密安排,切实做好考试各项准备工作,确保考试安全顺利实施。

(六)考试成绩由工业和信息化部教育与考试中心统一公布。考生可登录江西省软考办网站(www.itetc.org)查询考试安排、合格人员证书发放等相关事宜。

附件:

1.2025 年上半年计算机技术与软件专业技术资格(水平)考试工作安排

2.2025 年下半年计算机技术与软件专业技术资格(水平)考试工作安排

江西省工业和信息化厅办公室

2025年3月13日印发

原文地址:https://gxt.jiangxi.gov.cn/jxsgyhxxht/gzdt111/content/content_1900098431195480064.html

温馨提示:因考试政策、内容不断变化与调整,JRS直播提供的以上信息仅供参考,如有异议,请考生以权威部门公布的内容为准!

分享至:

JRS直播 - 信息系统项目管理专业网站

下载APP-在线学习