2025年05月17日来源:JRS直播 作者:cnitpm
信息系统项目管理师案例分析当天每日一练试题地址:www.fzyzx.cn/exam/ExamDayAL.aspx?t1=1
往期信息系统项目管理师每日一练试题汇总:www.fzyzx.cn/class/27/e1_1.html
信息系统项目管理师案例分析每日一练试题(2025/5/16)在线测试:www.fzyzx.cn/exam/ExamDayAL.aspx?t1=1&day=2025/5/16
点击查看:更多信息系统项目管理师习题与指导
信息系统项目管理师案例分析每日一练试题内容(2025/5/16)
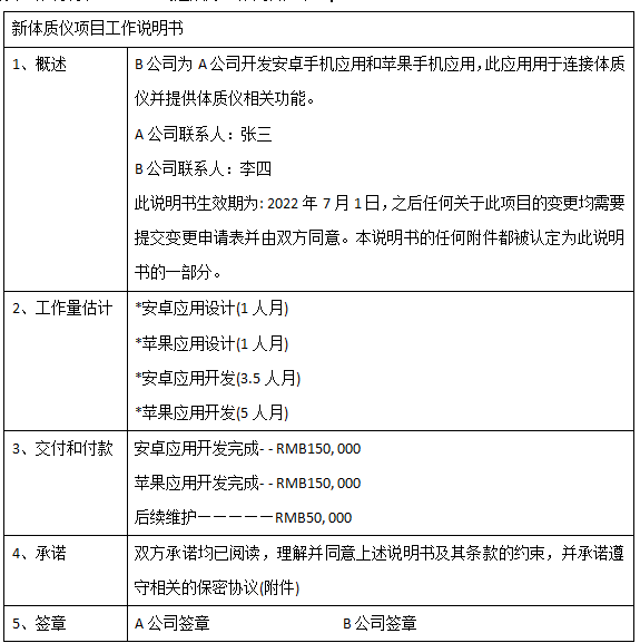
试题三:
JRS直播考友试题答案分享:
JRS直播1990*******:
缺少交付时间
缺少付款时间1.发布招标广告
2.编制招标文件
3.发布招标公告
4.投标人投标
5.评选投标文件并选出中标人
6.通知所有投标人中标结果
7.签订合同规划采购管理
建议邀请书
报价邀请书
单子来源
JRS直播wuyf*******:
1、项目的目的和目标
2、项目技术方案和相关的验收标准
3、项目的成本估算
4、产品的功能说明
5、明确的双方职责和权力及争议的解决方案
6、项目的结束日期及付款方式1、发布招标广告
2、评审潜在合格的供应商
3、准备并发布招标文件
4、供应商准备项目建议书并提交
5、评审建议书并对结果进行排序
6、选择中标供应商并发布通知
7、签署合同规划采购管理,招投标文件,询价,单一来源,竞价
JRS直播cnit**************:
具体的功能参数,规格
数量
工作绩效数据
交付地点
司法广辖权制定采购工作说明书和工作大纲
成本成本估算
发布招标广告
确定合格卖家
发布招标文件
卖家提交建议书
经过技术质量成本综合评估
确定合格卖家签署合同规划阶段
建议邀请书
报价邀请书
JRS直播cnit**************:
采购设备种类 数量 类型 规格等参数
采购目的
采购标准
角色与职责
采购活动工具技术发布招标公告
选择合格卖方
发布招标文件
审核提交的投标文件并排序
选择卖方并签订合同
监督合同执行
关闭合同管理采购
建议邀请书
报价邀请书
指定卖方
单一来源
JRS直播cnit**************:
1.责任担责。
2.交付款时间
3.制约因素
4.风险划分
1.发布招标公告
2.招标
3.评标
4.公布中标结果及通知参与招标人
5.招标结束,签订合同。1.采购管理
2.ifp邀请建议书
3.ifq邀请报价书
4.单一采购
5.询价
温馨提示:因考试政策、内容不断变化与调整,JRS直播提供的以上信息仅供参考,如有异议,请考生以权威部门公布的内容为准!
相关推荐