2025年05月15日来源:JRS直播 作者:cnitpm
信息系统项目管理师每日练习题(2025/5/15)
试题1
在信息系统的生命周期中,开发阶段不包括()。试题2
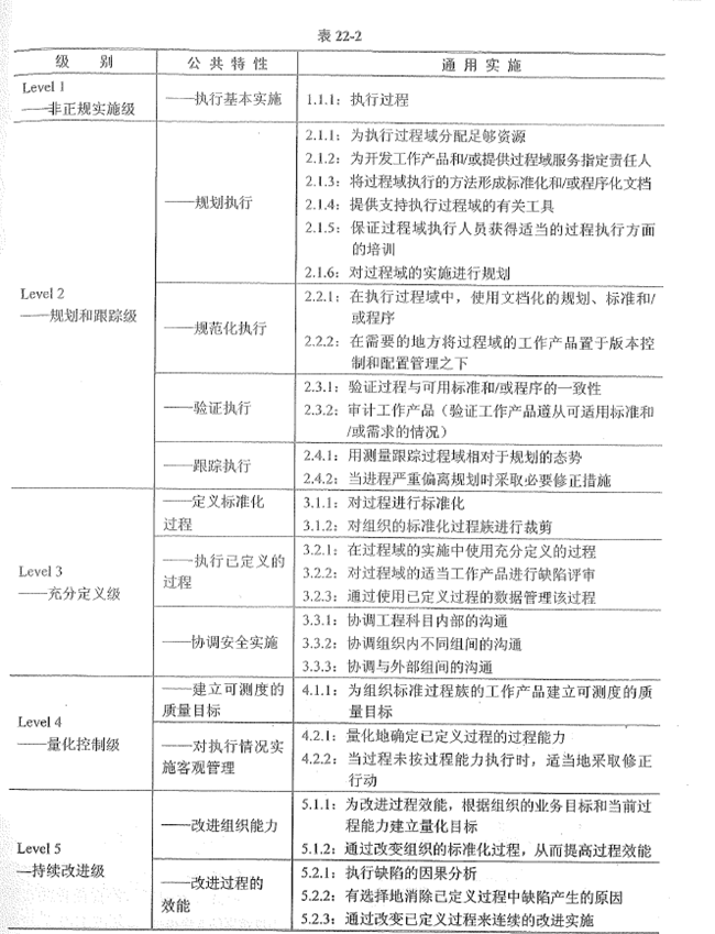
信息安全系统工程能力成熟度模型(ISSE-CMM)中,(65)属于充分定义级(Level3级)的公共特性逻辑域。试题3
国家标准()为信息技术服务体系的建立提供了范围基础。信息系统项目管理师每日练习题答案解析(2025/5/15)
试题1
JRS直播参考答案:A
JRS直播参考解析:信息系统的生命周期还可以简化为立项(系统规划)、开发(系统分析、系统设计、系统实施)、运维及消亡四个阶段,在开发阶段不仅包括系统分析、系统设计、系统实施,还包括系统验收等工作。如果从项目管理的角度来看,项目的生命周期又划分为启动、计划、执行和收尾4个典型的阶段。
信息系统的生命周期:https://m.fzyzx.cn/pm1/49496.html
试题2
JRS直播参考答案:A
JRS直播参考解析:
试题3
JRS直播参考答案:D
JRS直播参考解析:
温馨提示:因考试政策、内容不断变化与调整,JRS直播提供的以上信息仅供参考,如有异议,请考生以权威部门公布的内容为准!
相关推荐