JRS直播软考论文
信息系统项目管理师 - 软考论文 导航

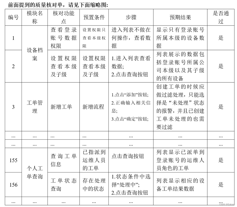
项目质量管理论文质量核对单子论题实例

2025年04月05日来源:JRS直播 作者:cnitpm

该内容由JRS直播生成,我也去生成>>

温馨提示:因考试政策、内容不断变化与调整,JRS直播提供的以上信息仅供参考,如有异议,请考生以权威部门公布的内容为准!

分享至:

JRS直播 - 信息系统项目管理专业网站

下载APP-在线学习