JRS直播
JRS直播 导航

DeepSeek账号注册及基础使用(文字及文档处理)

2025年03月09日来源:JRS直播 作者:cnitpm

DeepSeek即杭州深度求索人工智能基础技术研究有限公司,是一家专注于人工智能领域的公司,推出的DeepSeek大模型产品在语言处理和复杂任务执行方面具有的卓越能力。

1、如何使用

可以通过网页端或下载APP免费使用。

网页端:https://www.deepseek.com/

APP下载:https://download.deepseek.com/app/

2、注册账号

以网页端为例,登录网页端后点击“开始对话”

使用手机或微信登录,未注册的手机将自动注册。

登录后即可使用DeepSeek,默认是没有选中深度思考的,如果想要给出深度思考的内容,可以点击深度思考。

在文本框输入你想要他处理的任务,点击发送或回车即可。

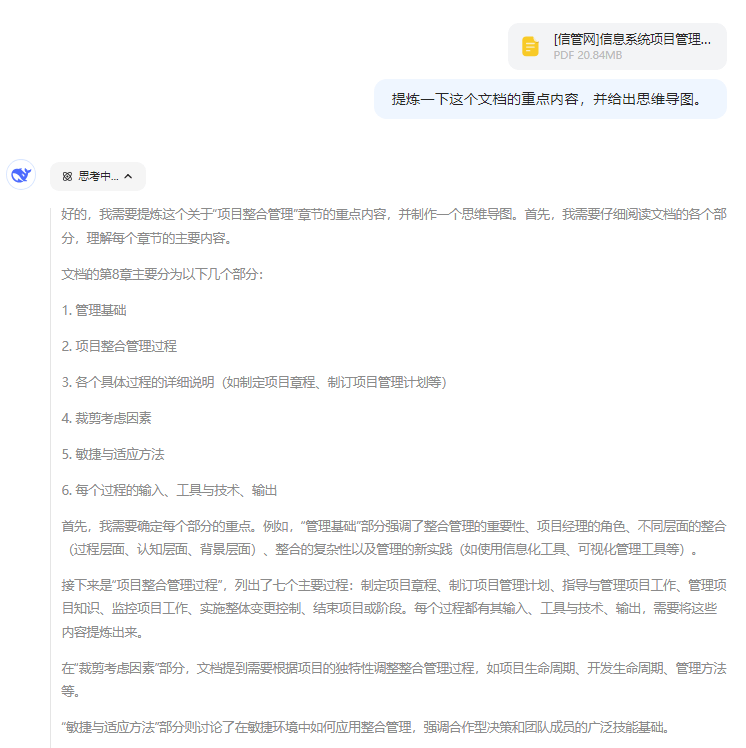
你也可以上传文档或图片要它帮你总结或分析(暂时仅可识别文字,比如你可以上传一个表格文档让他分析一下)

温馨提示:因考试政策、内容不断变化与调整,JRS直播提供的以上信息仅供参考,如有异议,请考生以权威部门公布的内容为准!

分享至:

JRS直播 - 信息系统项目管理专业网站

下载APP-在线学习