JRS直播考试资讯
软件设计师 - 考试资讯 导航

43分即可拿证!陕西2024年上半年软件设计师省合格标准(分数线)公布

2024年08月05日来源:JRS直播 作者:cnitpm

根据陕西软考办发布的《关于公布2024年上半年计算机技术与软件专技术资格(水平)考试省线合格标的通知》(陕人社函〔2024]358号)可以得知,陕西2024年上半年软件设计师省合格标准(分数线)已经公布,各科分数线为:综合43分,案例45分。

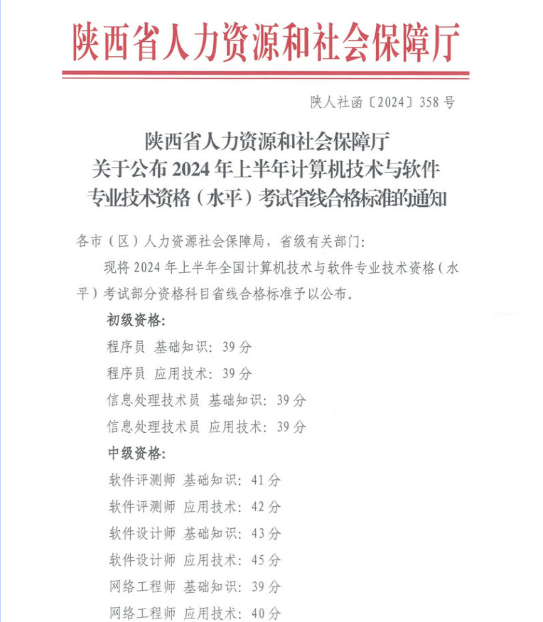
陕人社函〔2024]358号

陕西省人力资源和社会保障厅

关于公布2024年上半年计算机技术与软件专技术资格(水平)考试省线合格标的通知

各市(区)人力资源社会保障局,省级有关部门:

现将2024年上半年全国计算机技术与软件专业技术资格(水平)考试部分资格科目省线合格标准予以公布。

初级资格:

程序员 基础知识:39分

程序员 应用技术:39分

信息处理技术员 基础知识:39分

信息处理技术员 应用技术:39分

中级资格:

软件评测师 基础知识:41分

软件评测师 应用技术:42分

软件设计师 基础知识:43分

软件设计师 应用技术:45分

网络工程师 基础知识:39分

网络工程师 应用技术:40分

嵌入式系统设计师 基础知识:39分

嵌入式系统设计师 应用技术:39分

电子商务设计师 基础知识:39分

电子商务设计师 应用技术:40分

数据库系统工程师 基础知识:40分

数据库系统工程师 应用技术:45分

信息系统管理工程师 基础知识:39分

信息系统管理工程师 应用技术:40分

高级资格:

信息系统项目管理师 综合知识: 39分

信息系统项目管理师 案例分析:40分

信息系统项目管理师 论文:40分

系统分析师 综合知识:40分

系统分析师 案例分析:41分

系统分析师 论文:41分

系统架构设计师 综合知识:39分

系统架构设计师 案例分析:40分

系统架构设计师 论文:40分

未划定省线合格标准的科目统一执行国家合格标准。

陕西省人力资源和社会保障厅

2024年8月1日

陕西2024年上半年软考省线

陕西2024年上半年软考省线

温馨提示:因考试政策、内容不断变化与调整,JRS直播提供的以上信息仅供参考,如有异议,请考生以权威部门公布的内容为准!

分享至:

JRS直播 - 信息系统项目管理专业网站

下载APP-在线学习