JRS直播考试资讯
信息系统项目管理师 - 考试资讯 导航

2024年信息系统项目管理师机考系统招标已完成

2024年03月02日来源:JRS直播 作者:cnitpm

2024年工信部对软考、通信考试、部属单位公开招聘考试技术服务及运维与技术保障项目进行了招标,目前中标单位已经确定,还是深圳市卓帆技术有限公司,也就是2023年机考系统中标的那个公司。2024年信息系统项目管理师至今没发布考试安排,公布报名时间,可能也与机考系统招标有关,请大家耐心等待,有消息,JRS直播会及时通知大家。

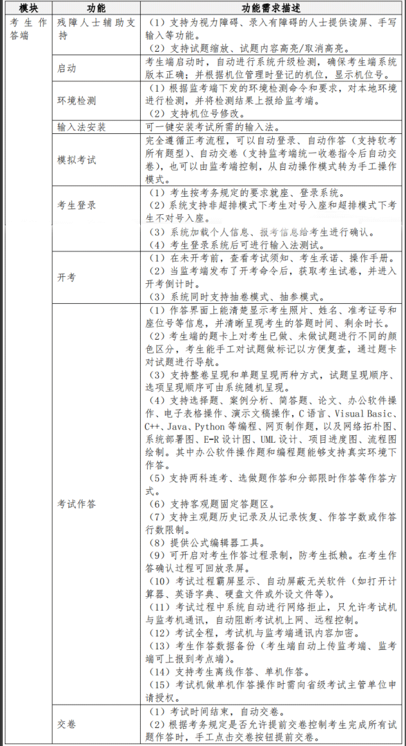
招标文件很长,内容比较多,而且是3个考试的,本文就选一些与信息系统项目管理师、与考生相关的、比较重要的点给大家列举说明下:

有些信息不是针对信息系统项目管理师的,就不给大家说明了,比如“系统可提供约考功能,供考生自主选择可选考试时间”。这个一看就是针对其他考试的。

●机考异常情况应该会减少,处理起来也应该更快

JRS直播征文中有一位考友分享了自己去年机考的经历,由于系统故障,考到晚上9点半才考完!!!——“我所在的整个考场考案例提交乱码交卷失败,技术人员协助排查近两个多小时在近7点半让我们重新修改案例乱码部分重新提交再写论文,考完时间大约是九点半,回到家家里人说晚上八九点都不接电话还担心出事了,我解释这次考试有点意外情况,对今天考试进行复盘。”

相信以后这种情况的出现会减少,处理起来也会更快。

招标文件相关内容:

考点上机考试系统部署在各考点,采用三级分布式部署架构,包括考点端、监考端、考生端三部分,在考试期间,监考端可实现考试过程中考场数据和考生作答数据的实时备份,当监考机或系统不能正常使用时,可使用一键还原功能快速恢复监考管理系统和数据。

系统提供网络异常、作答进度异常、空白卷监控等异常的监控功能,并提供完善的异常处理功能,包括:具有断点续考、单机收卷、将考生调转到其他考场考试等功能,支持考试过程的断网、断电、宕机、机器故障等异常情况进行处理。

●机考模拟系统操作界面与正式考试作答系统一样,且只允许报名成功的考生使用

招标文件相关内容:

模拟作答系统是提供给已报名考生的配套模拟系统,提供计算机化考试系统的考生端模拟作答操作功能,方便考生在考前熟悉考生端作答系统的操作。考生报名成功后,可在网上报名系统中下载模拟作答系统的安装包,并安装到本人电脑中。系统根据软考和通信考试各专业科目不同题型作答特点,呈现与正考作答系统一致的操作界面。

●报名系统支持多端,大家在手机上也可以报名

招标文件相关内容:

网上报名系统适用于平板、PC机、手机等多终端网上报名,支持网报管理人员灵活设置报名条件、报名规则,支持灵活分配各级网报管理人员审批和管理权限。

●如出现异常情况,考生可以要求补时间

招标文件相关内容:

(1)考生补时授权:非考生原因导致的作答扣时,需要根据授权补回给考生。

(2)考生重置授权:考生因特殊原因未按时登录,超过允许迟到时间后,需要授权重置才能登录作答。

(3)单机考试授权:特殊考生安排在单独的考场进行单机考试,需要授权。

●支持科目联考,同一考场不同考试

记得去年有考生说,为什么同一考场,同一批次的考题不一样?其实是因为同一考场不一定是同一种考试,有可能你考的是信息系统项目管理师,有些人考的是系统规划与管理师,同一科目,同一批次的考题是一样的,只不过题目的顺序、题号的顺序不同。

招标文件相关内容:

采用仪表盘、表格等形式展现当前考场当前场次考生的考试状态,并对有异常的考生,系统自动进行标注和提醒。界面能即时反映出每台考生机的考试状态(包含: IP地址、机器名、考生姓名、 登录状态、网络状态、答题进度、交卷状态等信息);系统支持多科目混排在同一考场进行考试;系统支持考生两科联考模式。

●虽然去年没考画图题,但不代表今年不会考

招标文件相关内容:

简答题、论文题支持文字编辑、公式编辑、图形绘制。其中软考和通信考试的简答题、论文题还支持在题图素材上进行绘图和标记。

其它一些软考机考系统功能之类的,本文就不一一给大家进行解读说明了,大家可以去看一下原文件——《工业和信息化部教育与考试中心计算机软件资格考试、通信职业水平考试、部属单位公开招聘考试技术服务及运维与技术保障项目采购中标公告》。

温馨提示:因考试政策、内容不断变化与调整,JRS直播提供的以上信息仅供参考,如有异议,请考生以权威部门公布的内容为准!

分享至:

JRS直播 - 信息系统项目管理专业网站

下载APP-在线学习