JRS直播考试资讯
系统集成项目管理工程师 - 考试资讯 导航

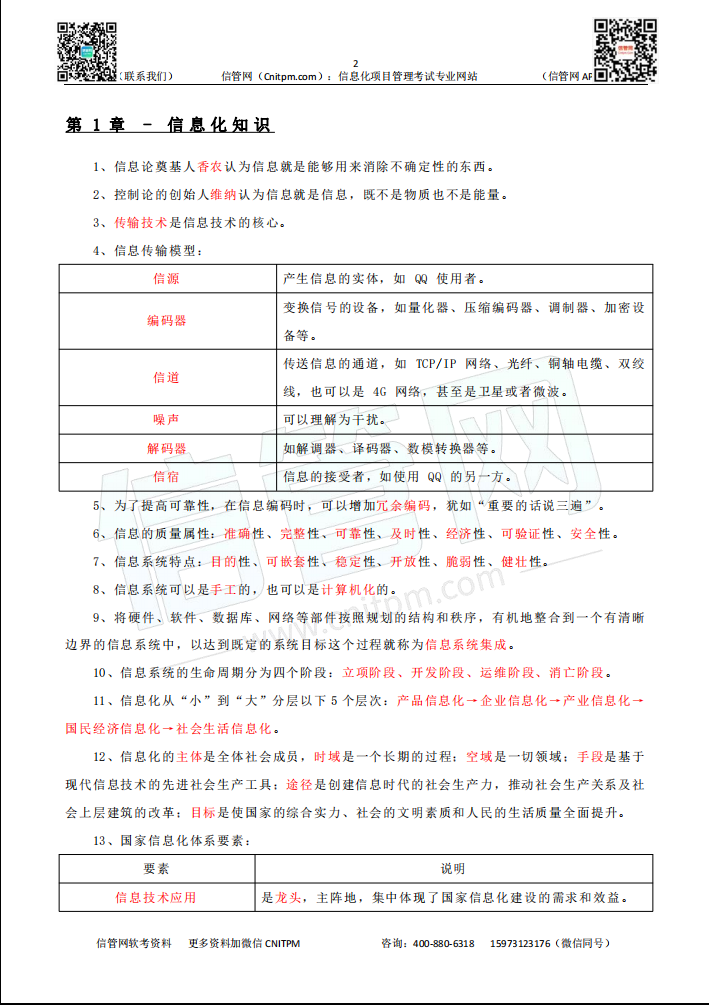
系统集成项目管理工程师考点默写本

2024年02月21日来源:JRS直播 作者:cnitpm

系统集成项目管理工程师考试内容偏理论,有很多需要记忆的东西,为了方便、加深大家对知识点的记忆,JRS直播整理了《系统集成项目管理工程师考点默写本》。

《系统集成项目管理工程师考点默写本》:

1、按照官方教程章节进行排序,让同学们逐章练习记忆,查漏补缺

2、为了适应不同考生的需要,将默写本分为了“有答案”和“无答案”两个版本,有答案的可视为平常用的考点类资料,没答案的会在经常考试的地方挖空关键词

3、可免费下载,下载地址请查看文章末尾

《考点默写本》如何下载?

系统集成项目管理工程师默写本下载地址:https://m.fzyzx.cn/datum/Forum-20-2-1.html下载步骤:点击链接进入页面→点击核心考点→下载“[JRS直播]系统集成项目管理工程师默写本普通版”

除了默写本以外还特别准备了“默写本的音频”供大家边听边记,在默写的基础上通过音频随时随地记忆,加深印象。系统集成项目管理工程师:https://m.fzyzx.cn/course/369.html

温馨提示:因考试政策、内容不断变化与调整,JRS直播提供的以上信息仅供参考,如有异议,请考生以权威部门公布的内容为准!

分享至:

JRS直播 - 信息系统项目管理专业网站

下载APP-在线学习