JRS直播综合知识
系统集成项目管理工程师 - 综合知识 导航

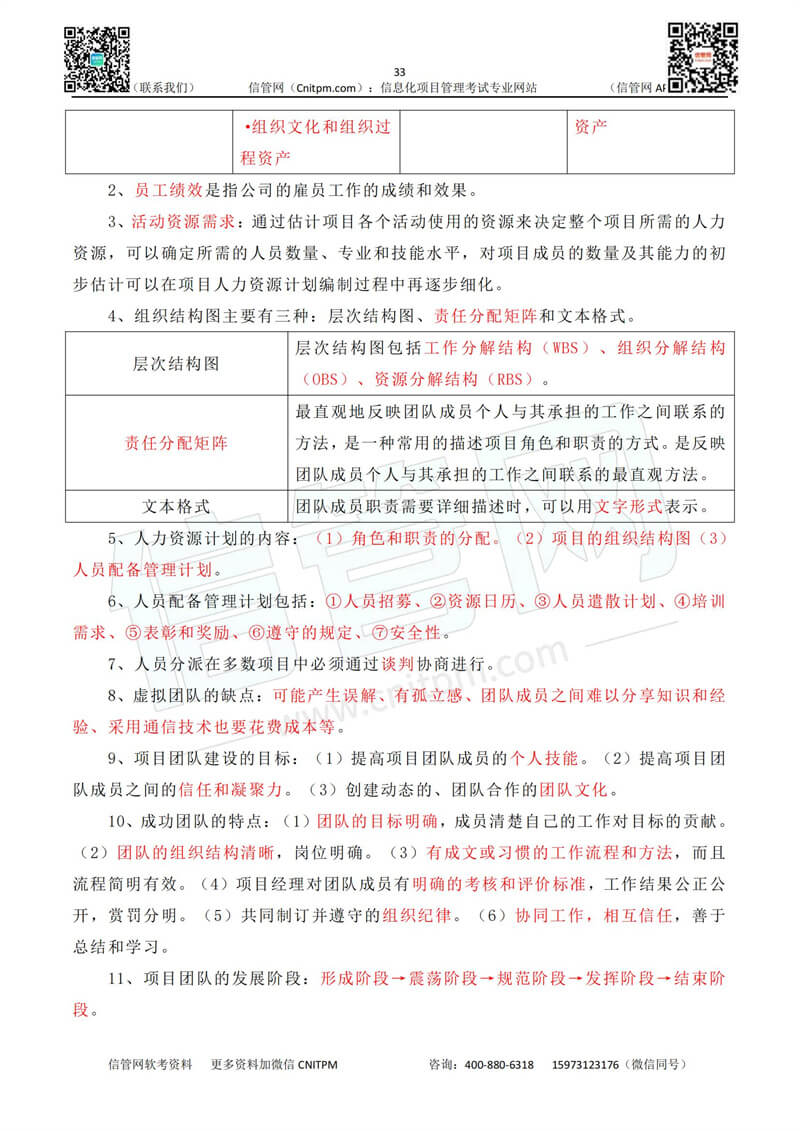
系统集成项目管理工程师考点默写本答案-第11章项目人力资源管理

2024年02月19日来源:JRS直播 作者:cnitpm

以下是由JRS直播整理的系统集成项目管理工程师考点默写本(普通版)《第11章-项目人力资源管理》的参考答案,供广大考生进行查看:

完整精华版默写本】咨询领取:https://m.fzyzx.cn/kefu.aspx?ftype=1&lfbs=livechat

【默写本答案PDF下载地址】:https://m.fzyzx.cn/datum/Forum-20-2-1.html(下载步骤:点击链接进入页面→点击核心考点→下载“[JRS直播]系统集成项目管理工程师默写本普通版【答案】”)

【默写本考点背诵音频】:https://m.fzyzx.cn/course/369.html

温馨提示:因考试政策、内容不断变化与调整,JRS直播提供的以上信息仅供参考,如有异议,请考生以权威部门公布的内容为准!

分享至:

JRS直播 - 信息系统项目管理专业网站

下载APP-在线学习