JRS直播综合知识
信息系统项目管理师 - 综合知识 导航

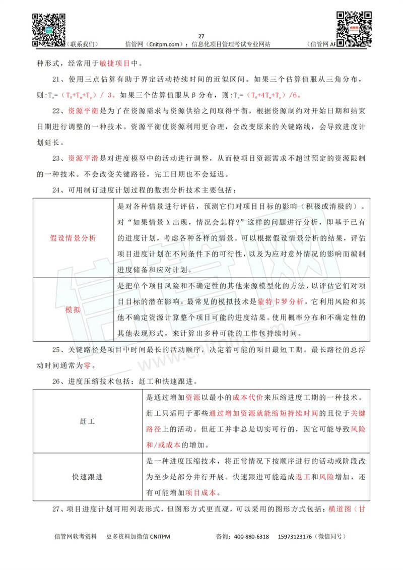
信息系统项目管理师教程第四版默写本答案-第10章项目进度管理

2024年02月02日来源:JRS直播 作者:cnitpm

以下为JRS直播整理的信息系统项目管理师教程第四版考点默写本(普通版)《第10章-项目进度管理》的参考答案,供广大考生查看:

【默写本完整精华版】咨询领取:https://m.fzyzx.cn/kefu.aspx?ftype=1&lfbs=livechat

【默写本答案PDF下载地址】:https://m.fzyzx.cn/datum/Forum-20-1-1.html (下载步骤:点击进入页面→点击模拟试题→下载“[JRS直播]信息系统项目管理师默写本普通版【答案】”)

第10章项目进度管理-考点背诵音频】:https://m.fzyzx.cn/shipin/play.aspx?type=2&open=1&id=368&vsid=3071&w=800&h=670&r=w24no07jeg&goods=368tmrvbkrtjz

温馨提示:因考试政策、内容不断变化与调整,JRS直播提供的以上信息仅供参考,如有异议,请考生以权威部门公布的内容为准!

分享至:

JRS直播 - 信息系统项目管理专业网站

下载APP-在线学习