JRS直播综合知识
信息系统项目管理师 - 综合知识 导航

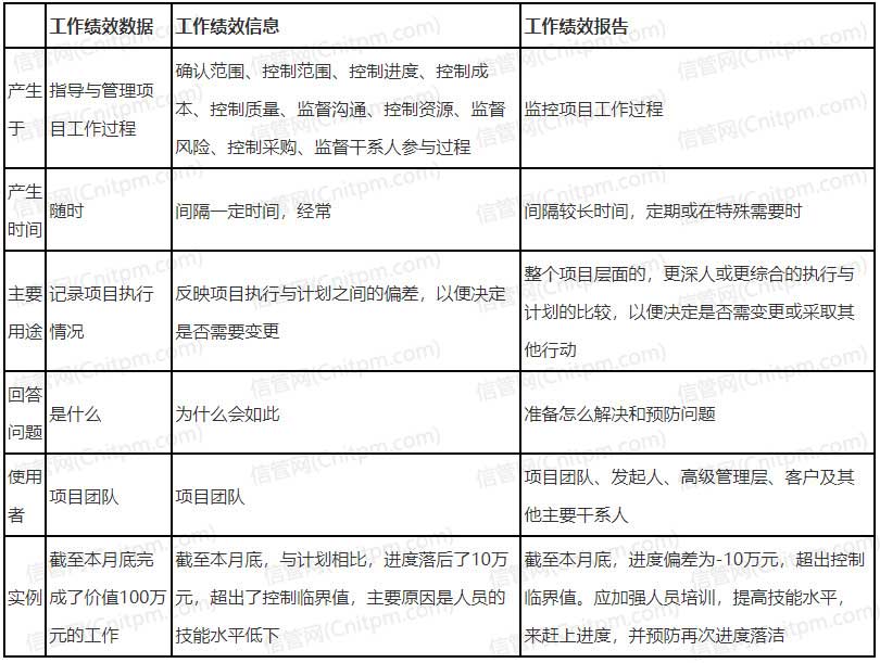
信息系统项目管理师工作绩效数据、工作绩效信息、工作绩效信息报告的区别

2023年04月11日来源:JRS直播 作者:cnitpm

信息系统项目管理师工作绩效数据、工作绩效信息、工作绩效信息报告的区别

工作绩效数据指项目执行期间所收集的数字、计量结果和统计信息等。它们通常被用于定量分析和评估项目的进展和绩效。

工作绩效信息是对工作绩效数据进行分析和解释后所得到的结果。它们可以通过对工作绩效数据进行分析、比较、排序、推断、预测和模拟等方法来获得。工作绩效信息包括对项目状态、进度、成本、质量、风险等方面的分析和解释。

工作绩效信息报告是针对不同层次的相关方,以可视化的方式汇报项目的工作绩效信息。它们可以包括图表、表格、文本等形式,以帮助相关方了解项目的进展和绩效状况。工作绩效信息报告可以是定期的、临时的或者是特定主题的。

工作绩效数据、工作绩效信息、工作绩效信息报告的区别

温馨提示:因考试政策、内容不断变化与调整,JRS直播提供的以上信息仅供参考,如有异议,请考生以权威部门公布的内容为准!

分享至:

JRS直播 - 信息系统项目管理专业网站

下载APP-在线学习