2022年12月26日来源:JRS直播 作者:cnitpm
软考是一种简称,其全名是计算机技术与软件专业技术资格(水平)考试,大家也称之为计算机软考、计算机软件资格考试等。软考其实是很多考试的统称,因为它目前设有27个专业资格,大家常听说的信息系统项目管理师考试、系统集成项目管理工程师考试、系统规划与管理师考试等都属于软考。
软考发展历程
1987年到1990年:1987年举行了中国计算机应用软件人员水平考试,包括程序员和高级程序员两个级别;1989年(人职发(1989)3号)发布,决定从1990年开始举行全国计算机应用软件人员专业技术职务任职资格(水平)考试;1990年《中国计算机应用软件人员专业技术职务任职资格(水平)考试暂行规定》发布。
1991年到2003年:1991年(人职发[1991]6号)发布,规定获得计算机软件专业技术资格需要通过国家统一组织的考试,对中级专业技术职务(含中级)以下的计算机软件人员不再进行专业技术职务任职资格的评审工作,该政策一直执行到2003年。
2003年至今:2003年(国人部发[2003]39号)发布,从2004年1月1日起,考试名称变更为计算机技术与软件专业技术资格(水平)考试(简称“软考”),考试纳入职业资格制度,全国停止该专业的专业技术职务资格评审,资格考试与水平考试合并,取消学历和资历等报考条件限制。
软考考试组织机构
软考是由国家人力资源和社会保障部与工业和信息化部共同组织的国家级考试,工业和信息化部教育与考试中心负责全国考务管理工作。除台湾地区外,计算机软件资格考试在全国各省、自治区、直辖市及计划单列市和新疆生产建设兵团,以及香港特别行政区和澳门特别行政区,都建立了考试管理机构,负责本区域考试的组织实施工作。
软考级别及资格
软考共设置了初、中、高三个级别,共5个专业——计算机软件、计算机网络、计算机应用技术、信息系统、信息服务和27种资格,如下图所示:
虽然软考设置了那么多资格类别,但这些资格并非全部都开考,目前常开考的资格只有20种,而且每次也不是全部开考,有些资格是一年考两次,有些资格是一年考一次,每年具体开考的资格将由软考办发布通知公布,一般来说开考的资格如下,供大家参考,具体以当年为准:
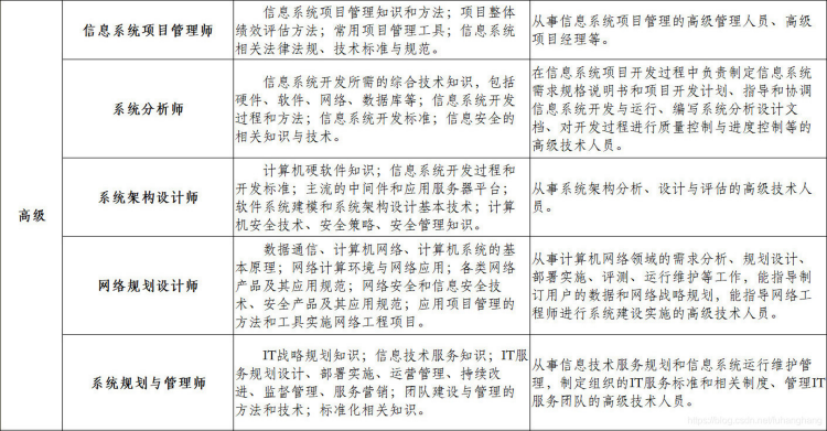
高级:信息系统项目管理师、系统分析师、系统规划与管理师、系统架构设计师、网络规划设计师
中级:软件设计师、网络工程师、信息系统监理师、系统集成项目管理工程师、嵌入式系统设计师、电子商务设计师、数据库系统工程师、软件评测师、信息系统管理工程师、信息安全工程师、多媒体应用设计师
初级:程序员、网络管理员、信息处理技术员、信息系统运行管理员
其中,高级除了信息系统项目管理师外,其他都是一年只考一次,中级除了系统集成项目管理工程师、网络工程师、软件设计师、信息系统监理师外,其他都是一年考一次,初级除了信息系统运行管理员一年考一次,其他都是一年考两次。
软考选哪个资格好呢?关于这个问题,要根据自己的实际情况来,比如你是在校生,那么可以考虑线考一个中级,比如网络工程师、系统集成项目管理师,如果你是工作需要,那么就根据自己的工作情况来选,如果你是为了副高职称,那么可以选信息系统项目管理师或系统规划与管理师,总之根据自己的实际情况来。
软考考核内容与岗位描述



软考报名及考试
软考报名条件:软考报名不限制考生的学历、专业、工作经验及年限、年龄等,而且可以跨级别报考,不必按照初级、中级、高级的顺序报考。凡遵守中华人民共和国宪法和各项法律,恪守职业道德,具有一定计算机技术应用能力的人员,均可根据本人情况,报名参加相应专业类别、级别的考试。(注:软考报名目前基本上所有地区都不允许跨地区跨省报考,以防异地报考,部分地区在报名时需要提交社保等证明材料)
软考报名时间:上半年一般在3月份报名,下半年在8月份报名。【点击查看各地软考报名时间】
软考考试时间:上半年一般是5月份开考,下半年一般是11月份开考;
软考报名方式:自己进行网上报名,报名官网为软考办官网-中国计算机技术职业资格网;
软考报名费用:各地不同,初级、中级一般在100-170元之间,高级一般在150-315元,具体的报名费用一般在当地报名通知中会说明,没有说明的在报名系统缴费时也能知道,另外辽宁是不收取报名费的,也就是说免费报名,大连考区除外;
软考成绩查询时间:一般是考后40天左右公布成绩;成绩公布后大家可以在软考办官网进行查询;
软考分数线:各科目均为45分,根据人社局《关于33项专业技术人员职业资格考试实行相对固定合格标准有关事项的通告》可以得知,自2022年起软考合格标准固定为45分,根据有关规定或遇特殊情况,需要变更调整或单独确定考试合格标准的,另行通告;其中陕西、青海有两省有软考省分数线,具体是多少,当地每年会发布通知进行说明;
软考证书查询:可以在中国计算机技术职业资格网和中国人事考试考试网的“证书查询”栏目进行查询;
软考证书领取:各地具体领证时间不同,上半年证书一般集中在9-10月份发放,下半年证书一般集中在次年2-3月份发放。根据有关规定,错过证书领取时间,证书由发证机构代为保管,考生可咨询相关领取事宜,但是超过5年没领取的证书将被销毁。
软考证书样本
证书封面
证书内页
部分地区在发放软考证书的同时还会提供一张”登记表“,上面该有软考办和职改办的印章。请大家保存好该表,以免需要用的时候找不到,该表可以作为软考考试合格证明的存档材料,可在单位进行职称聘任时作为本人具备职称资格的依据。
软考证书价值及用途
1、认可度高
软考多年来得到了社会各界及用人单位的广泛认同,并为推动国家信息产业发展,特别是在软件和服务产业的发展,以及提高各类信息技术人才的素质和能力中发挥了重要作用,部分资格还是实现了中日、中韩考试标准互认,随着人工智能、区块链、5G等信息技术的发展,软考的含金量提升是毋庸置疑的。现行国家职业资格目录——《国家职业资格目录(2021年版)》发布后,职业资格总量比2017年目录减少68项,压减比例达49%,但软考仍在其中。
2、以考代评,职称对应
软考根据人力资源和社会保障部、工业和信息化部文件(国人部发[2003]39号),计算机与软件考试已纳入全国专业技术人员职业资格证书制度的统一规划。通过考试获得证书的人员,表明其已具备从事相应专业岗位工作的水平和能力,用人单位可根据工作需要从获得证书的人员中择优聘任相应专业技术职务(技术员、助理工程师、工程师、高级工程师)。计算机与软件专业不再进行相应专业技术职务任职资格的评审工作,实施以考代评。因此,这种考试既是职业资格考试,又是职称资格考试。【软考以考代评是什么意思?】
近年来各地也发布了类似“专业技术人员职业资格与职称对应关系的通知”进一步明确软考与职称的关系,通过考试即可认定考生具备相应系列和层级的职称,并可作为申报高一级职称的条件。用人单位可根据工作需要,对符合对应条件的人员按照相应专业技术岗位要求和聘任程序,择优聘任相应专业技术职务。但是部分地区有限制条件,那就是学历和工作年限要达到相应要求!【各地软考职称对应关系通知汇总】
关于软考与职称的关系很多考生不是很明白,其实简单来说就是软考职称不需要进行评审,通过考试就意味着取得相应职称资格,跟评审取得的职称资格是一样的,但是你要想拥有相应的职称待遇,那么就需要单位聘任你为相应的专业技术职务,也就常说的以考代评,评聘分离。【软考通过后怎么评职称?】
3、软考高级对应副高职称
虽然其他类的考试也适用于职称对应关系,但是对应高级职称且报名条件无限制的只有软考高级资格。【软考高级职称是副高还是正高?正高怎么获取?】
4、部分地区可以申请人才引进补贴
因为软考职称对应的关系,所以符合部分地区人才引进政策,比如根据根据《珠海市企业新引进中高级专业技术人才、高技能人才、青年人才住房(租房和生活)补贴实施办法》(珠人社〔2019〕97号)取的软考高级证书在满足其他条件的情况可申请住房补贴25万元!当然该政策有效期是5年,所以考试要趁早,不然有可能就享受不到这个福利了,广东很多市都有类似的政策,当然其他省份也有,比如杭州拥有软考高级证书+成果的前提下满足其他条件就可以申请E类人才享有相应福利,大家有兴趣的可以去了解了解。【广东各地软考职称、入户、福利补贴相关信息汇总】
5、帮助积分入户或人才引进职称入户
每年有很多考生就是为了入户而考软考证书的,部分地区在积分入户时有软考证书可以加积分,同时很多地区有人才引进职称入户的政策,软考也刚好符合。
6、公司业务需要,升职加薪
因为公司业务(比如招投标需要),有部分考生考证书是公司鼓励去考的,同时还报销报班和报名费用,考过之后即有升职、加薪等奖励。【软考证书招投标属于加分项吗?】
7、申请专家库
各地评标专家具体政策可能不同,一般来说,具有中级专业技术职称或同等专业水平且从事相关领域工作满8年,或者具有高级专业技术职称或同等专业水平,在满足其他条件下即可申请,申请之后有有什么用呢,简单点来说就是,申请成功之后,你就在专家库里面了,当有评标项目的时候会从专家库里面抽选评审专家进行评标,参与评标就有评标费用,至于具体费用是多少,各地不同,要看当地是怎么规定的。
8、就业优先录取
软考证书跟其他证书一样,很多公司在招聘的时候都会注明有某某证书优先,有证书在手就多了一份竞争筹码。【软考证书找工作有帮助吗?】
9、个税抵扣
根据《个人所得税专项附加扣除暂行办法的通知》(国发〔2018〕41号)第八条可以得知,纳税人接受技能人员职业资格继续教育、专业技术人员职业资格继续教育的支出,在取得相关证书的当年,按照3600元定额扣除。【软考证书个税抵扣依据】
10、在校生考证加学分
大学考取证书是可以加学分的,这个是许多高校都认可的一项,每年在校生考信息系统项目管理师的的考生不在少数,具体加分情况视学校而定,这个可以咨询下自己所在学校相关部门。同时学生时代考一个软考证书对于毕业后找工作同样是有优势的,而且学生时期更有充足的时间和良好的学习环境进行备考复习。【在校生考软考证书有用吗?】
其实每个人的考证目的是不同的,所以其证书价值各有各的看法,有些考生考证可能是因为工作需要,提升下自己的能力,有些就是为了考一个证书而参加考试,总之,软考证书是有用的,有含金量的,不然每年怎么那么多人考呢?看完以上内容相信大家对于软考是什么?软考有什么用?这个问题的答案多半是明确了。
温馨提示:因考试政策、内容不断变化与调整,JRS直播提供的以上信息仅供参考,如有异议,请考生以权威部门公布的内容为准!
相关推荐