JRS直播软考问答
信息系统项目管理师 - 软考问答 导航

信息系统项目管理师可不可以用来评职称?

2022年06月16日来源:JRS直播 作者:cnitpm

信息系统项目管理师作为软考高级项目之一,在取得其证书之后,用人单位可根据工作需要从获得证书的人员中择优聘任高级工程师(副高职称)。所以,信息系统项目管理师可以用来评职称。

根据原人事部、原信息产业部文件(国人部发[2003]39号)文件规定,计算机软件资格考试纳入全国专业技术人员职业资格证书制度的统一规划,实行统一大纲、统一试题、统一标准、统一证书的考试办法,每年举行两次。通过考试获得证书的人员,表明其已具备从事相应专业岗位工作的水平和能力,用人单位可根据工作需要从获得证书的人员中择优聘任相应专业技术职务(技术员、助理工程师、工程师、高级工程师)。计算机软件资格考试全国统一实施后,不再进行计算机技术与软件相应专业和级别的专业技术职务任职资格评审工作。因此,计算机软件资格考试既是职业资格考试,又是职称资格考试。

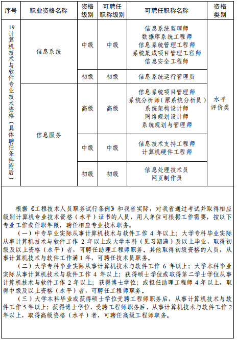
浙江省《关于推进工程领域职称社会化评价改革的意见》节选:

浙江明确信息系统项目管理师与职称对应关系

浙江明确信息系统项目管理师与职称对应关系

相关内容:29省已明确信息系统项目管理师与职称对应关系

温馨提示:因考试政策、内容不断变化与调整,JRS直播提供的以上信息仅供参考,如有异议,请考生以权威部门公布的内容为准!

分享至:

JRS直播 - 信息系统项目管理专业网站

下载APP-在线学习