JRS直播综合知识
信息系统项目管理师 - 综合知识 导航

信息系统项目管理师组织过程资产知识点总结

2021年07月19日来源:JRS直播 作者:cnitpm

JRS直播考友

( )不属于组织过程资产。

A、行业风险数据库

B、变更控制程序

C、公司过去同类项目的相关资料

D、配置管理知识库

JRS直播左老师

组织过程资产中级和高级都会考

助教答疑郭老师

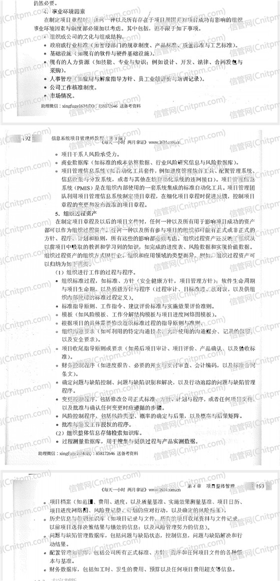
要分清组织过程资产和事业环境因素,一般组织过程资产包括以往项目中和本项目中产生的文档、流程档案等

JRS直播考友

我们书上没有怎么办,我看到在哪里有写啊

助教答疑郭老师

事业环境因素一般包括国家行业市场等外部的事物,还包括基础设施、人事制度等

助教答疑郭老师

可以把这张图片的内容记住

助教答疑郭老师

总结的比较全

JRS直播考友

温馨提示:因考试政策、内容不断变化与调整,JRS直播提供的以上信息仅供参考,如有异议,请考生以权威部门公布的内容为准!

分享至:

JRS直播 - 信息系统项目管理专业网站

下载APP-在线学习