JRS直播案例分析
信息系统项目管理师 - 案例分析 导航

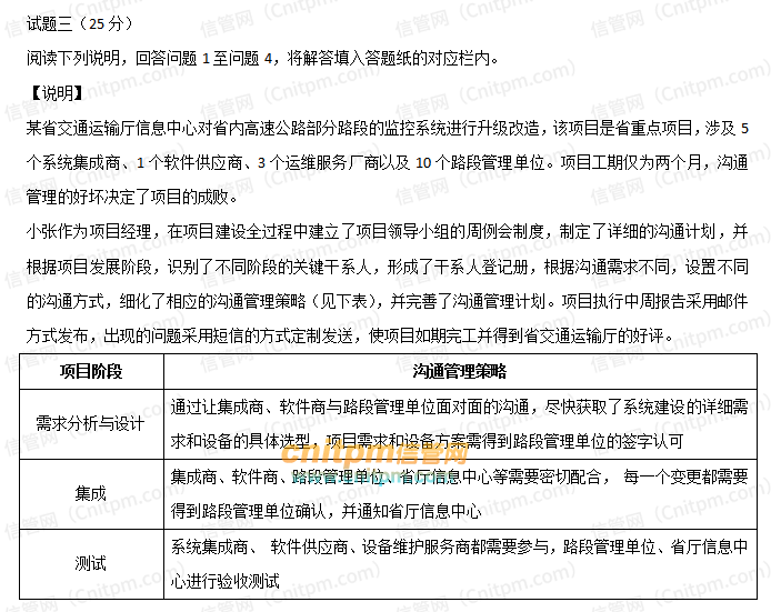
2021年上半年信息系统项目管理师案例分析真题

2021年05月29日来源:JRS直播 作者:cnitpm

温馨提示:因考试政策、内容不断变化与调整,JRS直播提供的以上信息仅供参考,如有异议,请考生以权威部门公布的内容为准!

分享至:

JRS直播 - 信息系统项目管理专业网站

下载APP-在线学习