JRS直播考试资讯
JRS直播 - 考试资讯 导航

2021年上半年山西软考考试期间疫情防控须知

2021年05月19日来源:JRS直播 作者:cnitpm

山西软考办发布了《2021年上半年考试期间新冠肺炎疫情防控注意事项告知书》,2021年上半年山西软考考试期间应当遵循各项疫情防控规定,考前如有新的疫情防控规定,请以最新规定为准。

重要信息摘取:

1、考生于考前一天申领山西省内“健康码”(支付宝)和“通信大数据行程卡”(疫情防控行程卡),并使用彩色打印机将两个码打印在同一张A4纸上;同时下载打印并如实填写《应试人员健康承诺书》

2、考生进入考点后须全程佩戴口罩。采取妥善的出行方式提前1小时到达指定考点。

3、考前7天内有发热、咳嗽等呼吸道症状的应试人员,考试当天须携带二级以上医院诊断证明和核酸检测阴性证明,经考点临时隔离点医务人员现场评估同意。

详情请阅读原文:

2021年上半年计算机技术与软件专业 技术资格(水平)考试疫情防控应试人员告知书

为切实保障广大考生和工作人员生命安全,确保2021年上半年全国计算机技术与软件专业技术资格(水平)考试顺利举办,根据目前国家和山西省新冠肺炎疫情防控工作相关规定和要求,现将考生疫情防控要求及措施告知如下,所有考生应充分理解并遵照执行,如考生打印《准考证》将视为已知悉本《告知书》各事项。

一、疫情防控要求

1、考生于考前一天申领山西省内“健康码”(支付宝)和“通信大数据行程卡”(疫情防控行程卡),并使用彩色打印机将两个码打印在同一张A4纸上;同时下载打印并如实填写《应试人员健康承诺书》(见附件)。

2、考试当天,考生应做好自我防护,自觉佩戴符合防疫要求的口罩(自备),采取妥善的出行方式提前1小时到达指定考点。

3、考生进入考点时需按通道指示,相互间隔1米,主动出示准考证、身份证,排队有序进入,并配合工作人员进行体温测量等检查。

4、考生进入考点后须全程佩戴口罩。

5、考生因个人原因需要接受健康评估或者转移到备用隔离考场而耽误的考试时间不予补充。

二、应试人员符合以下情形的,可以进入考点

1、应试人员所持的“健康码”和“行程卡”显示为“绿色码”,现场测量体温低于37.3℃(测温允许间隔2-3分钟再测一次)且无相关症状(干咳、乏力、咽痛、腹泻等)。

2、应试人员所持“健康码”和“行程卡”显示为非绿码,无相关症状,现场测量体温低于37.3℃,且能提供本人考前7日内核酸检测阴性有效证明。

3、持有“省内绿码”,体温≥37.3℃,但能提供考前7天内指定医院的核酸检测阴性证明材料。

4、考前7天内有发热、咳嗽等呼吸道症状的应试人员,考试当天须携带二级以上医院诊断证明和核酸检测阴性证明,经考点临时隔离点医务人员现场评估同意。

三、应试人员有以下情形的,不能进入考点

1、考前7天内有发热、咳嗽等呼吸道症状的应试人员,如无医院诊断证明,连续三次测量应试人员体温仍高于37.3℃,直接劝离应试人员,不能参加考试。

2、在考前14天内,接触过新冠肺炎病例、疑似病例或已知无症状感染者的。

3、在考前14天内,接受过新型冠状病毒检测且结果为阳性的。

4、“健康码”、“行程卡”为非绿码,且无相关检测有效合格证明的。

5、无“健康码”、“行程卡”和《应试人员健康承诺书》。

6、拒不配合入口检测的,以及不服从“转移至备用隔离考场考试”等防疫管理的。

7、持有“省内绿码”,现场测温37.3℃以上,经调查有流行病学史(指国外和中高风险地区旅居史,与新冠肺炎患者或国外和中高风险地区人员接触史等)的(转送定点医疗机构排查)。

8、应试人员所持“健康码”显示为“红色码”。

9、确诊、疑似病例和无症状感染者(已出院和解除隔离的人员考试当天提供解除医学隔离证明或出院证明除外)及未解除隔离观察人员。

四、其他注意事项

1、本须知内容视疫情变化情况,动态调整。请考生及时关注“山西软考办”微信公众号的相关信息。如因个人原因延误考试,责任自行承担。

2、考生进入考场后将《应试人员健康承诺书》、健康码和出行码彩色打印纸交由监考人员统一收取,考试期间应服从相应的防疫处置,在考点设定区域内活动,考后及时离开考场。

3、考试期间,考生要自觉维护考场秩序,服从监考人员(工作人员)安排。考试结束后按监考人员(工作人员)的指令,保持人员间距,不得拥挤,有序离场。

4、凡隐瞒或谎报旅居史、接触史、健康状况等疫情防控重点信息,不配合工作人员进行防疫检测、询问、排查、送诊等造成严重后果的,将取消考试资格或相关考试成绩,依有关规定记入个人诚信档案。如有违法行为,同时追究其法律责任。

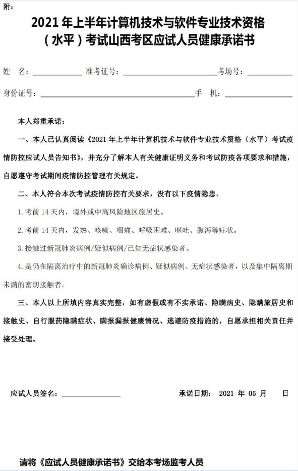
请应试人员将《应试人员健康承诺书》图片另存后打印填写,如保存的图片不能打印,请用电脑自带的画图工具打开—点击打印—页面设置—预览中调整方向为纵向——打印即可

山西软考《应试人员健康承诺书》

温馨提示:因考试政策、内容不断变化与调整,JRS直播提供的以上信息仅供参考,如有异议,请考生以权威部门公布的内容为准!

分享至:

JRS直播 - 信息系统项目管理专业网站

下载APP-在线学习