JRS直播其它资料
JRS直播 - 其它资料 导航

工作分解结构WBS

2012年07月16日来源:JRS直播 作者:cnitpm

在项目管理中,工作分解结构、关键路径以及挣值管理是使用的比较多而且很有效的方法。工作分解结构一般在范围管理的时候确定。

项目范围管理在计划阶段需要完成的重要工作之一是范围基准的确定.范围基准包含如下的三部分:项目范围说明书、工作分解结构、工作分解结构词典。其中工作分解结构在项目管理中可能是使用最多的,进度成本的估算都是依据工作分解结构来的,同时挣值管理也基于它。

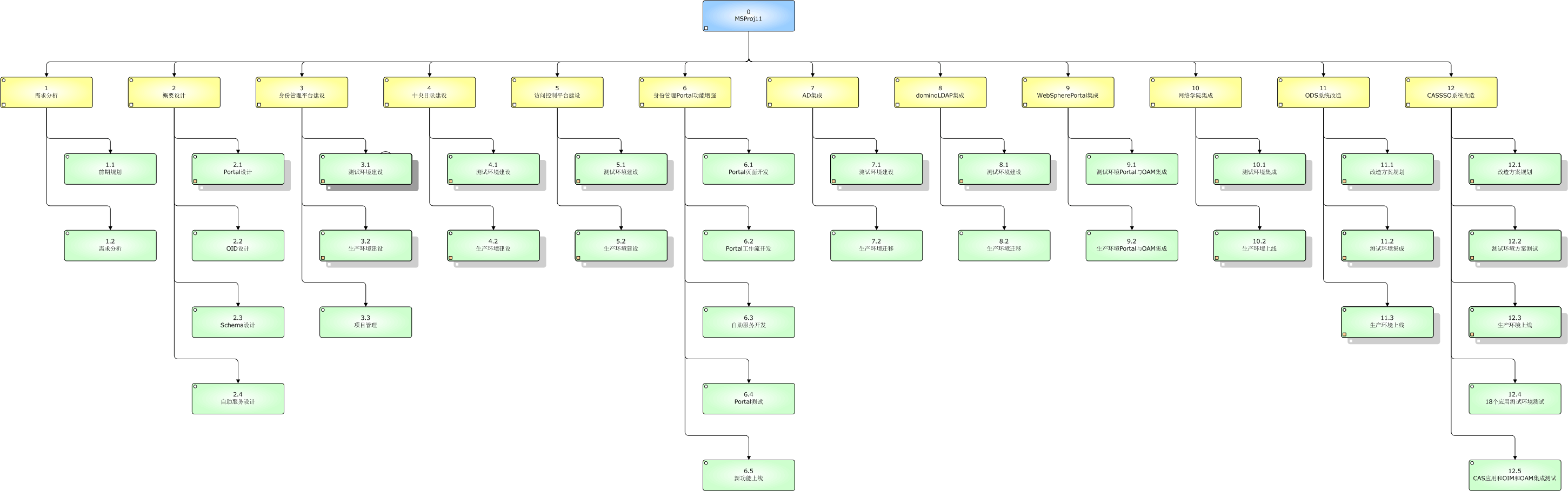
工作分解结构是把可交付成果和项目的工作按照层级关系来分解,它必须满足100%的法则,也即底层的工作向上汇总时即没有遗漏也没有多余。工作分解结构的底层是工作包,工作包在进度管理中需要继续分解为活动。

在工作分解结构中会设立控制账户,控制账户实际是就是监控点。在挣值管理中,挣值的计算都是在对应的控制点上进行的。

比如下面就是一个身份管理项目的工作分解结构(暂时只显示了3级,级数太多不容易看)。

  工作分解结构WBS - 万年水 - 水无常形

温馨提示:因考试政策、内容不断变化与调整,JRS直播提供的以上信息仅供参考,如有异议,请考生以权威部门公布的内容为准!

分享至:

JRS直播 - 信息系统项目管理专业网站

下载APP-在线学习