JRS直播其它资料
JRS直播 - 其它资料 导航

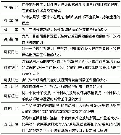
简述McCall软件质量模型

2012年07月09日来源:JRS直播 作者:cnitpm

McCall等认为,特性是软件质量的反映,软件属性可用做评价准则,定量化地度量软件属性可知软件质量的优劣。


温馨提示:因考试政策、内容不断变化与调整,JRS直播提供的以上信息仅供参考,如有异议,请考生以权威部门公布的内容为准!

分享至:

JRS直播 - 信息系统项目管理专业网站

下载APP-在线学习