计算机技术与软件专业技术资格名称及岗位基本任职条件 - 信管论坛 - JRS直播
JRS直播信管论坛
JRS直播 - 信管论坛 导航

计算机技术与软件专业技术资格名称及岗位基本任职条件

2016年03月17日来源:JRS直播 作者:cnitpm

超越梦想:
计算机技术与软件
专业技术资格名称及岗位基本任职条件

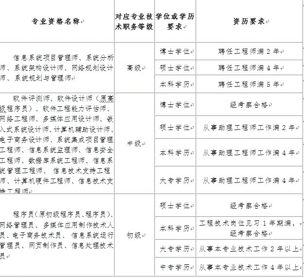
专业资格名称 对应专业技术职务等级 学位或学历
要求 资历要求
信息系统项目管理师、系统分析师、系统架构设计师、网络规划设计师、系统规划与管理师 高级 博士学位 聘任工程师满2年
硕士学位 聘任工程师满4年
本科学历 聘任工程师满5年
软件评测师、软件设计师(原高级程序员)、软件工程能力评估师、网络工程师、多媒体应用设计师、嵌入式系统设计师、计算机辅助设计师、电子商务设计师、系统集成项目管理工程师、信息系统监理师、信息安全工程师、数据库系统工程师、信息系统管理工程师、 信息技术支持工程师、计算机硬件工程师、信息技术支持工程师 中级 博士学位 经考察合格
硕士学位 从事助理工程师工作满2年
本科学历 从事助理工程师工作满4年
大专学历 从事助理工程师工作满4年
程序员(原初级程序员、程序员)、 网络管理员、 多媒体应用制作技术人员、电子商务技术员、 信息系统运行管理员、网页制作员、信息处理技术员 初级 硕士学位 经考察合格
本科学历 工程技术岗位见习1年期满,
经考察合格
大专学历 从事本专业技术工作2年以上
中专学历 从事本专业技术工作4年以上

超越梦想:
群里看到的,发给大家看看

信管考友:

那里发文?

具体是哪个省市?


百草霜:
这是哪个省的文件,具体啥意思?

原文地址:https://m.fzyzx.cn/bbs/ShowForum-597728-1.htm

温馨提示:因考试政策、内容不断变化与调整,JRS直播提供的以上信息仅供参考,如有异议,请考生以权威部门公布的内容为准!

分享至:

JRS直播 - 信息系统项目管理专业网站

下载APP-在线学习